国务院常务会议讨论并原则通过《中华人民共和国商标法(修订草案)》
发布时间:
2025-11-17
新华社北京11月14日电国务院总理李强11月14日主持召开国务院常务会议,研究深入实施“两重”建设有关工作,部署增强消费品供需适配性进一步促进消费政策措施,听取贯彻落实全国教育大会精神加快建设教育强国情况的汇报,讨论《中华人民共和国商标法(修订草案)》,审议通过《殡葬管理条例(修订草案)》。
会议指出,要把“两重”建设放在“十五五”全局中谋划和推进,牢牢把握战略性、前瞻性、全局性要求,强化部门协同,注重软硬结合,推动国家重大战略深入实施、重点领域安全能力稳步提升。要优化项目审核,更加注重创新要素投入、无形资产投资,促进新质生产力发展。要健全项目协调推进机制,严格工程质量和安全管理,同步做好资产管理、后续运维等工作。要合理安排项目建设与资金拨付节奏,强化项目和资金匹配,积极撬动超长期贷款、政策性金融等资金,引导更多民间资本参与,放大“两重”建设效应。
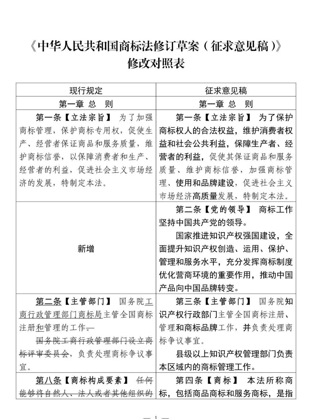
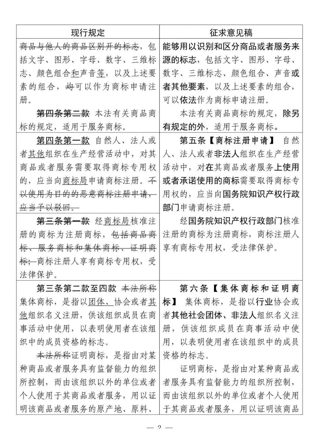
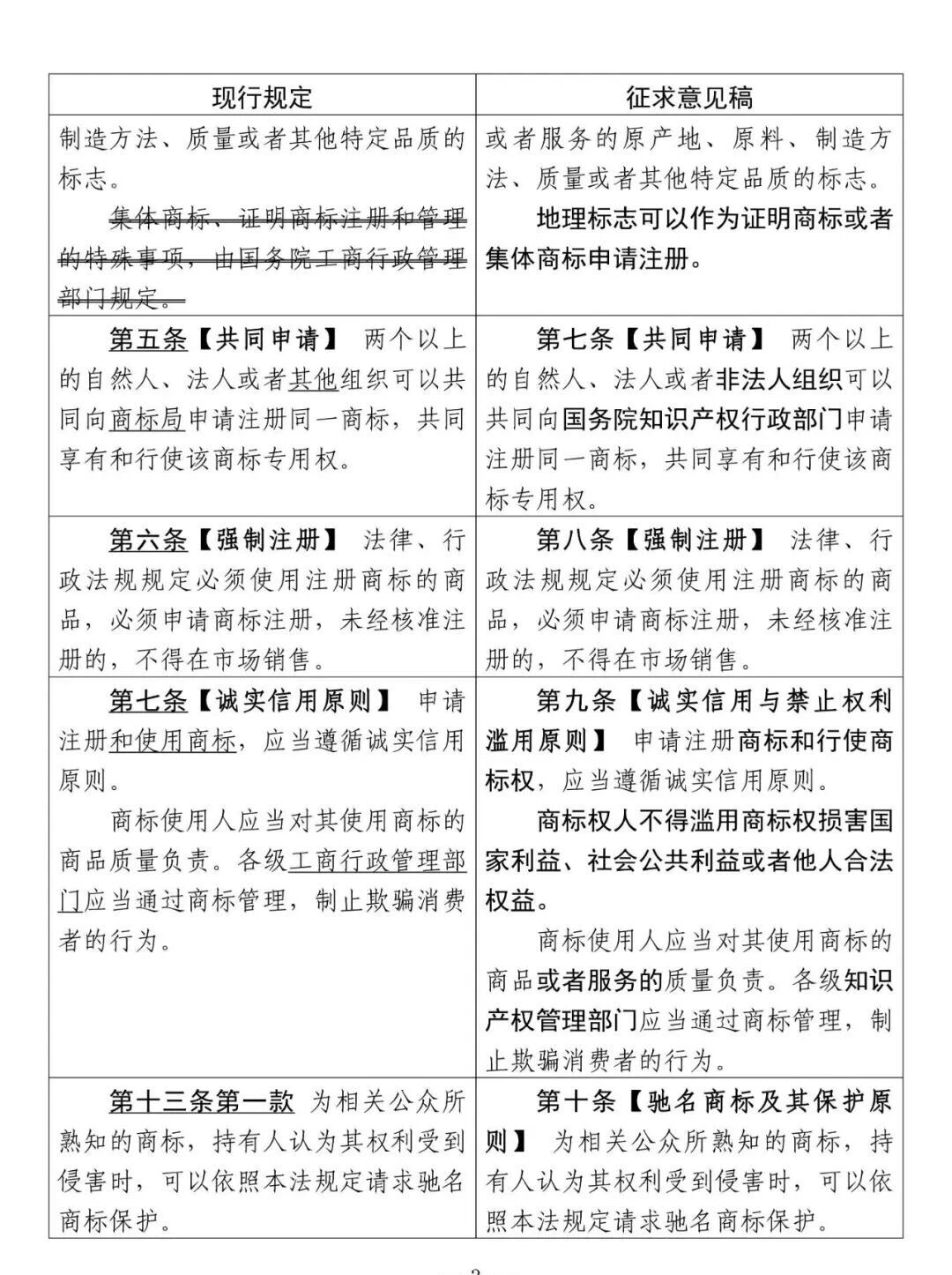
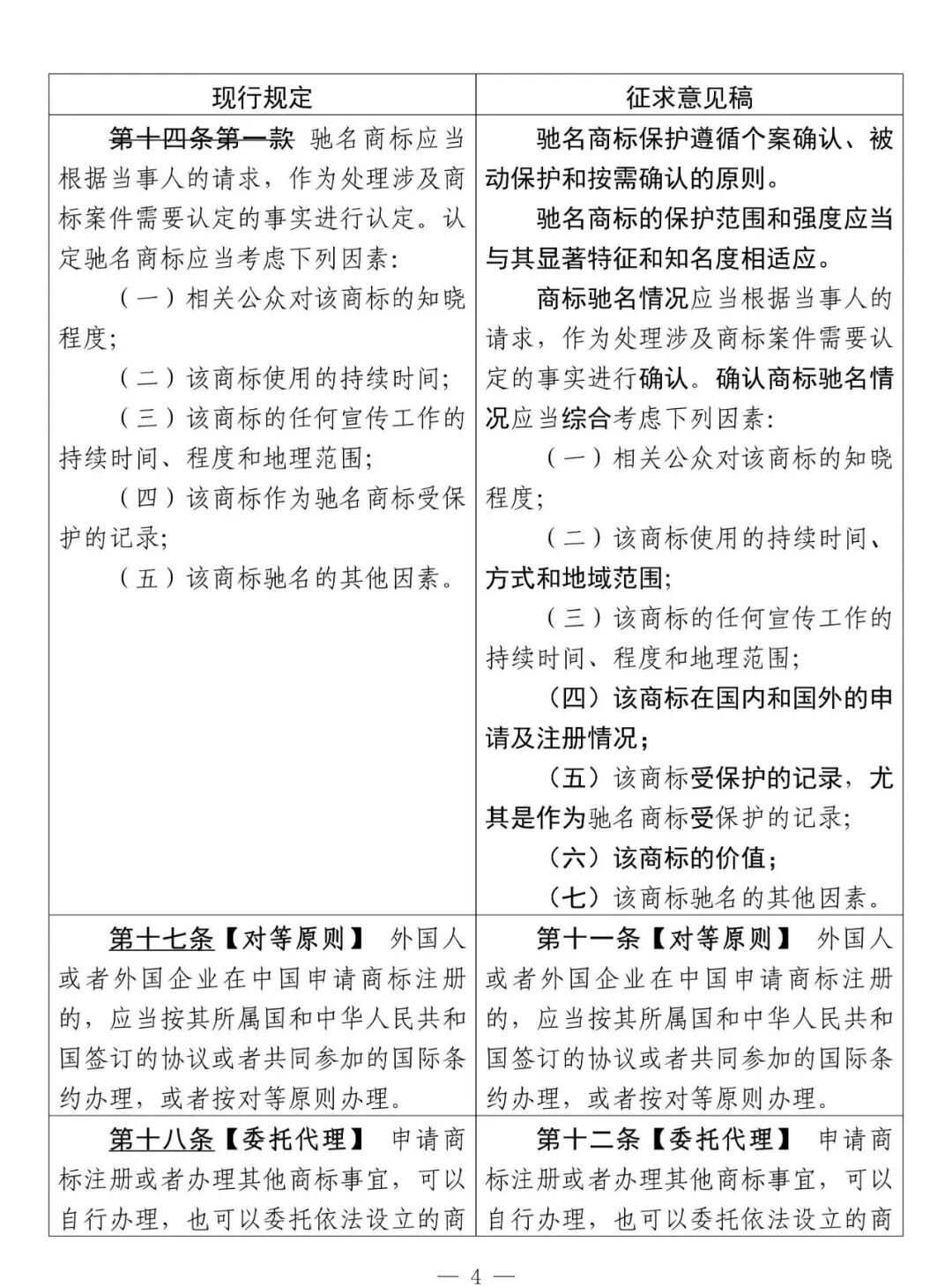
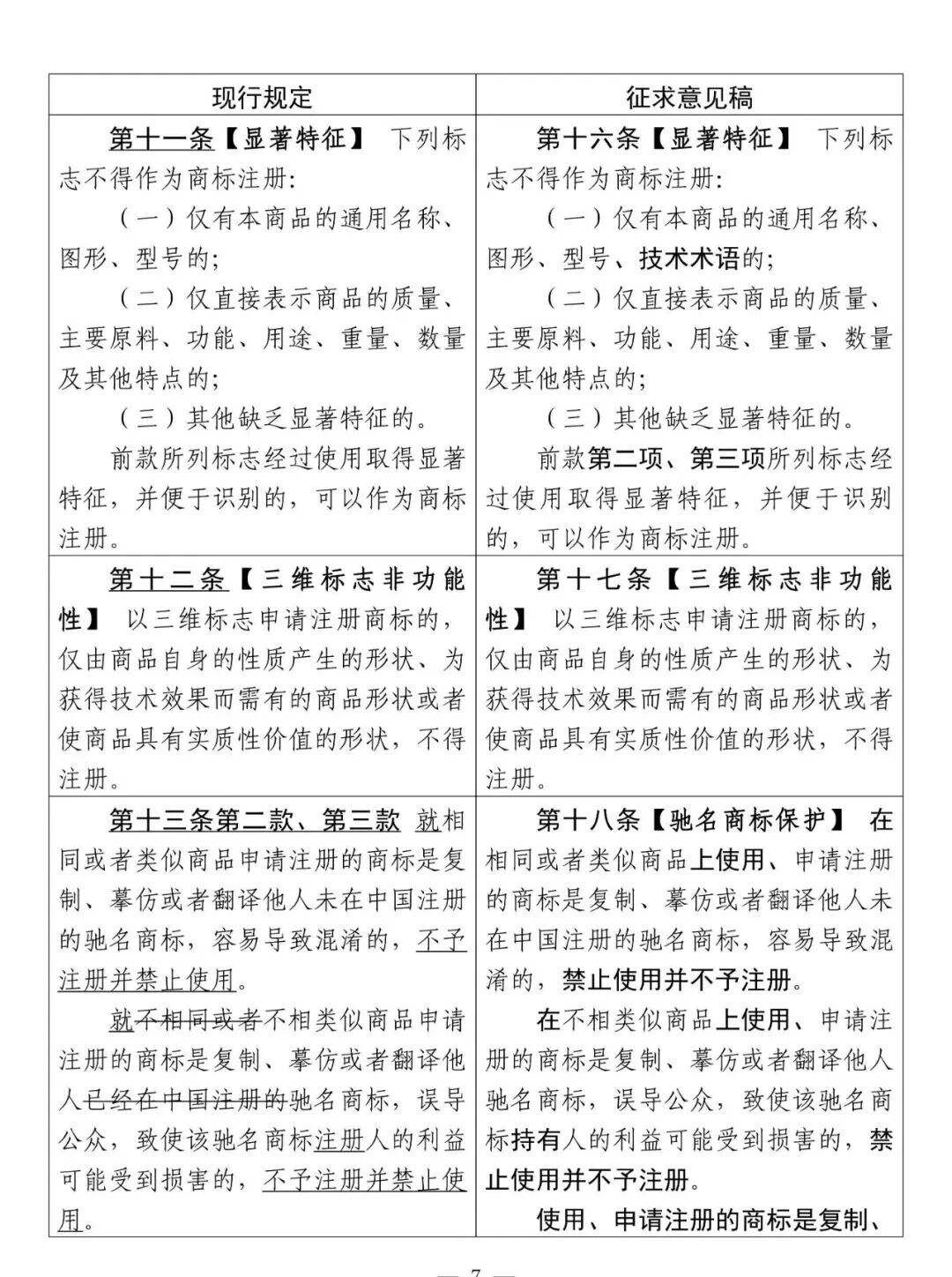
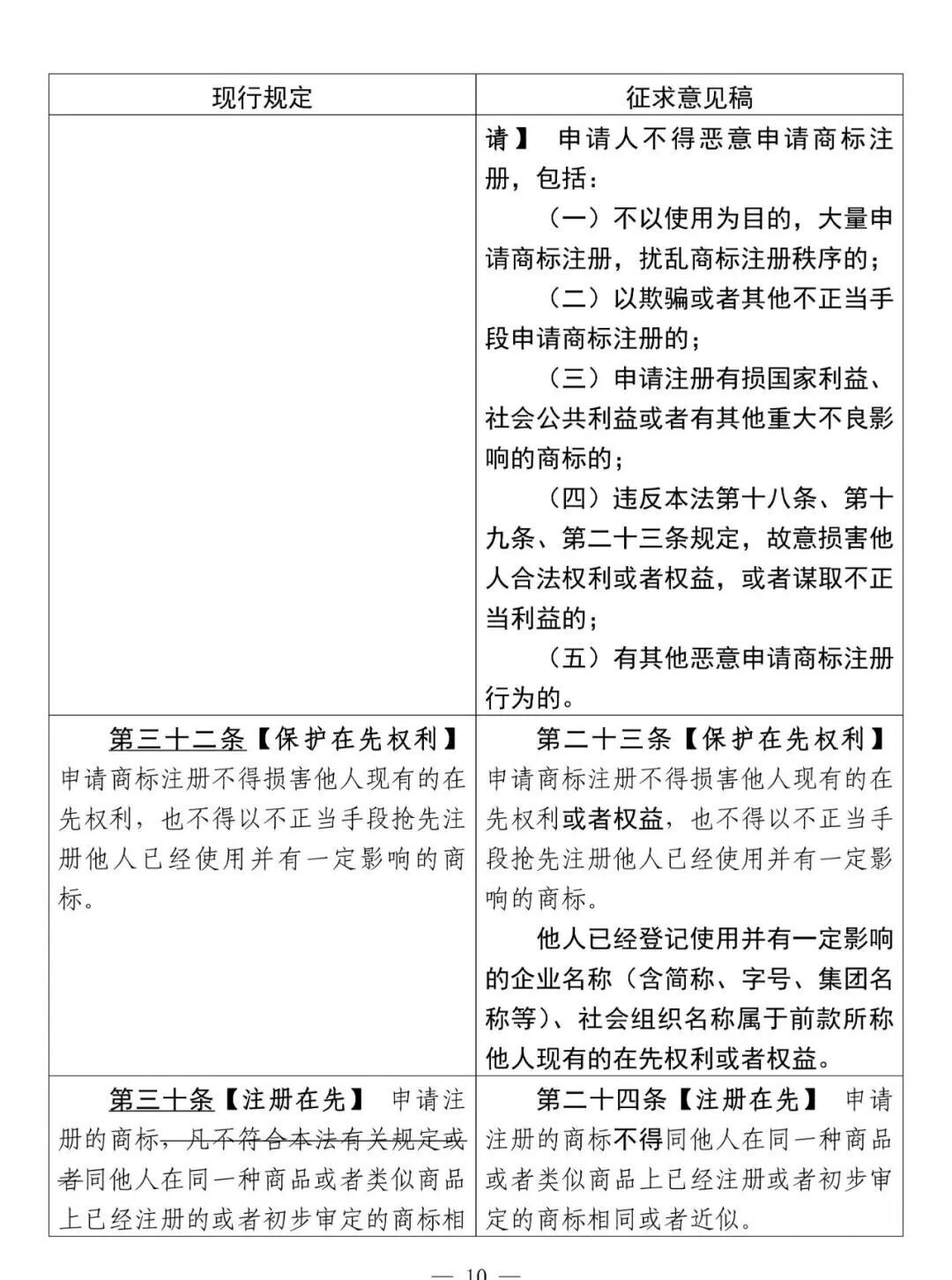
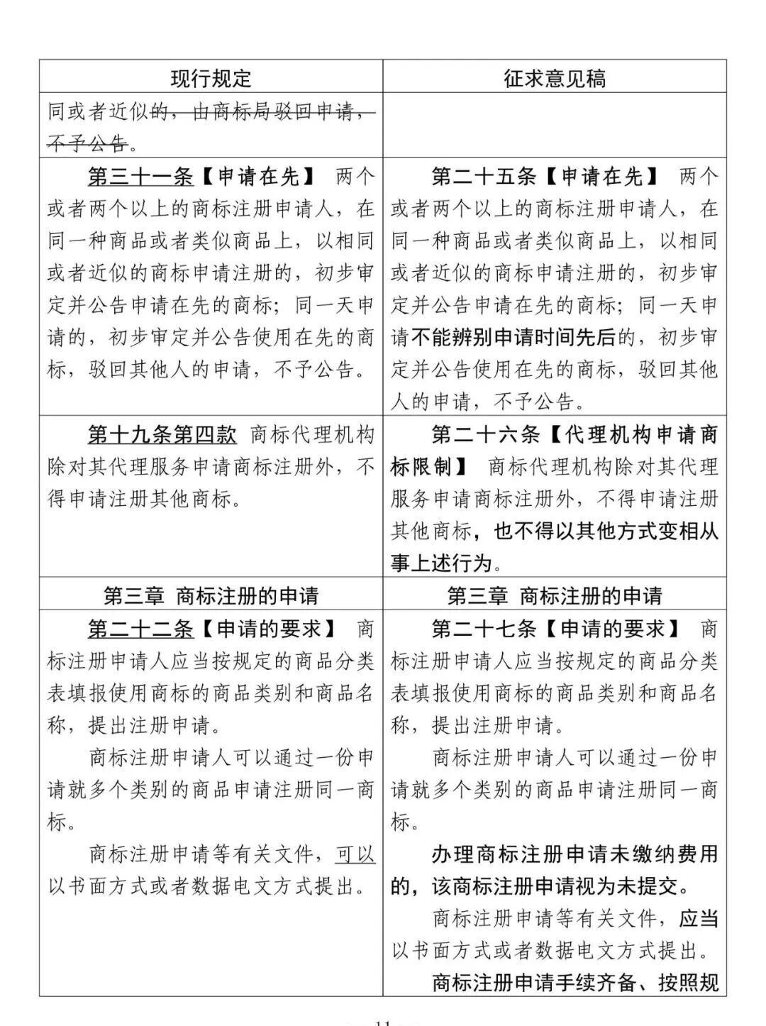
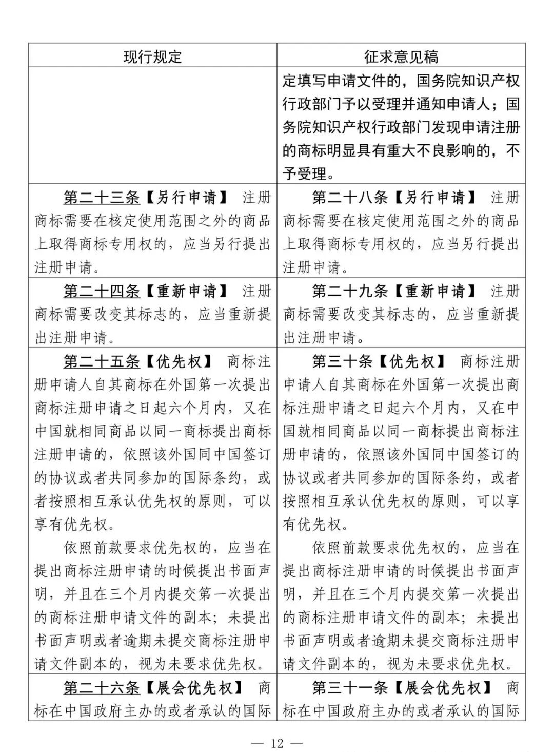
会议讨论并原则通过《中华人民共和国商标法(修订草案)》,决定将草案提请全国人大常委会审议。会议指出,要依法加强商标管理和保护,充分发挥商标对经济社会发展的促进作用。
会议审议通过《殡葬管理条例(修订草案)》。
会议还研究了其他事项。
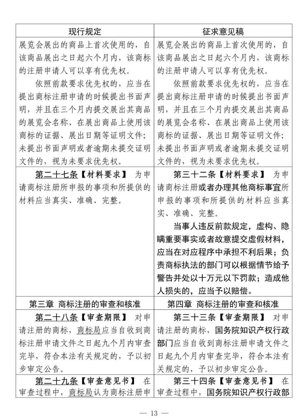
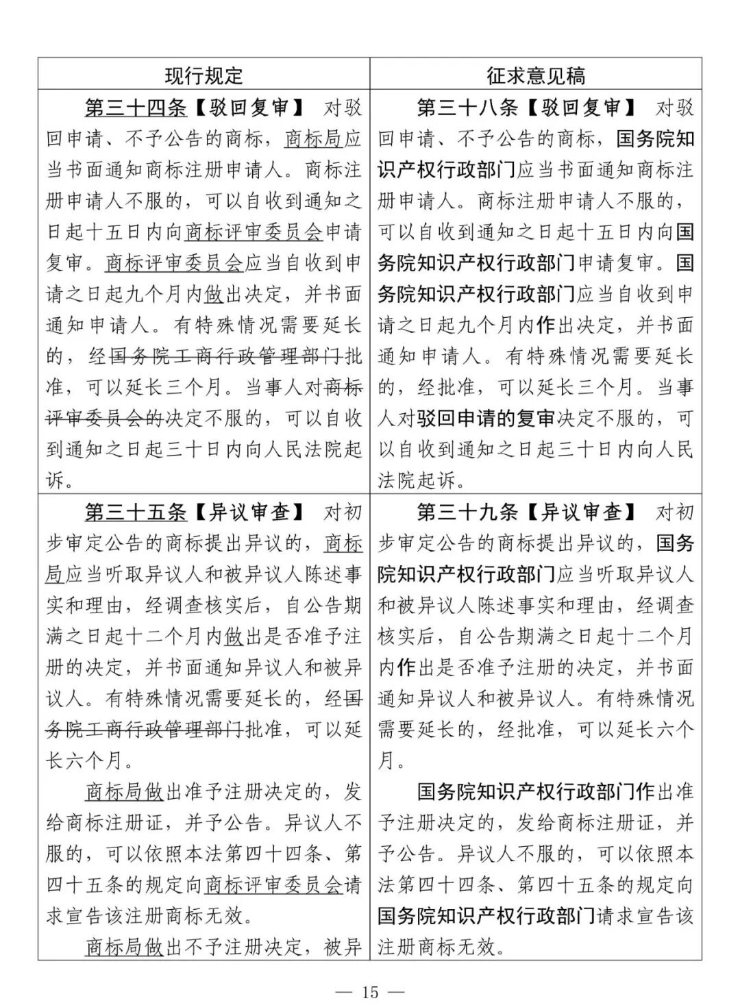
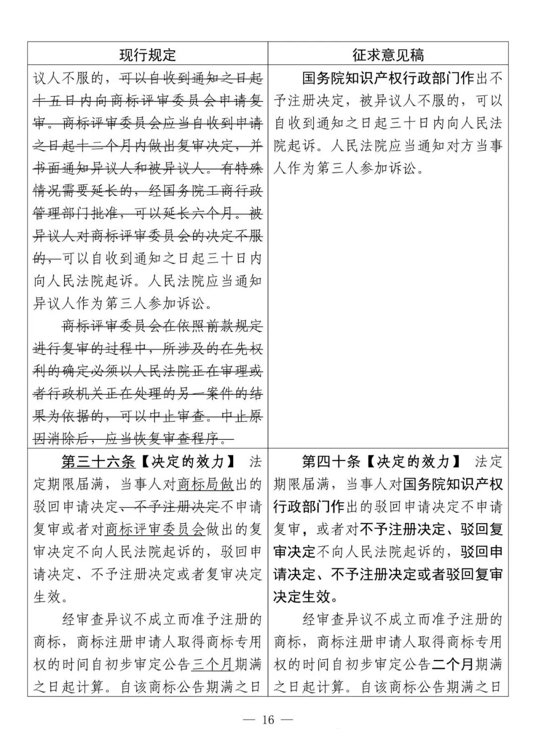
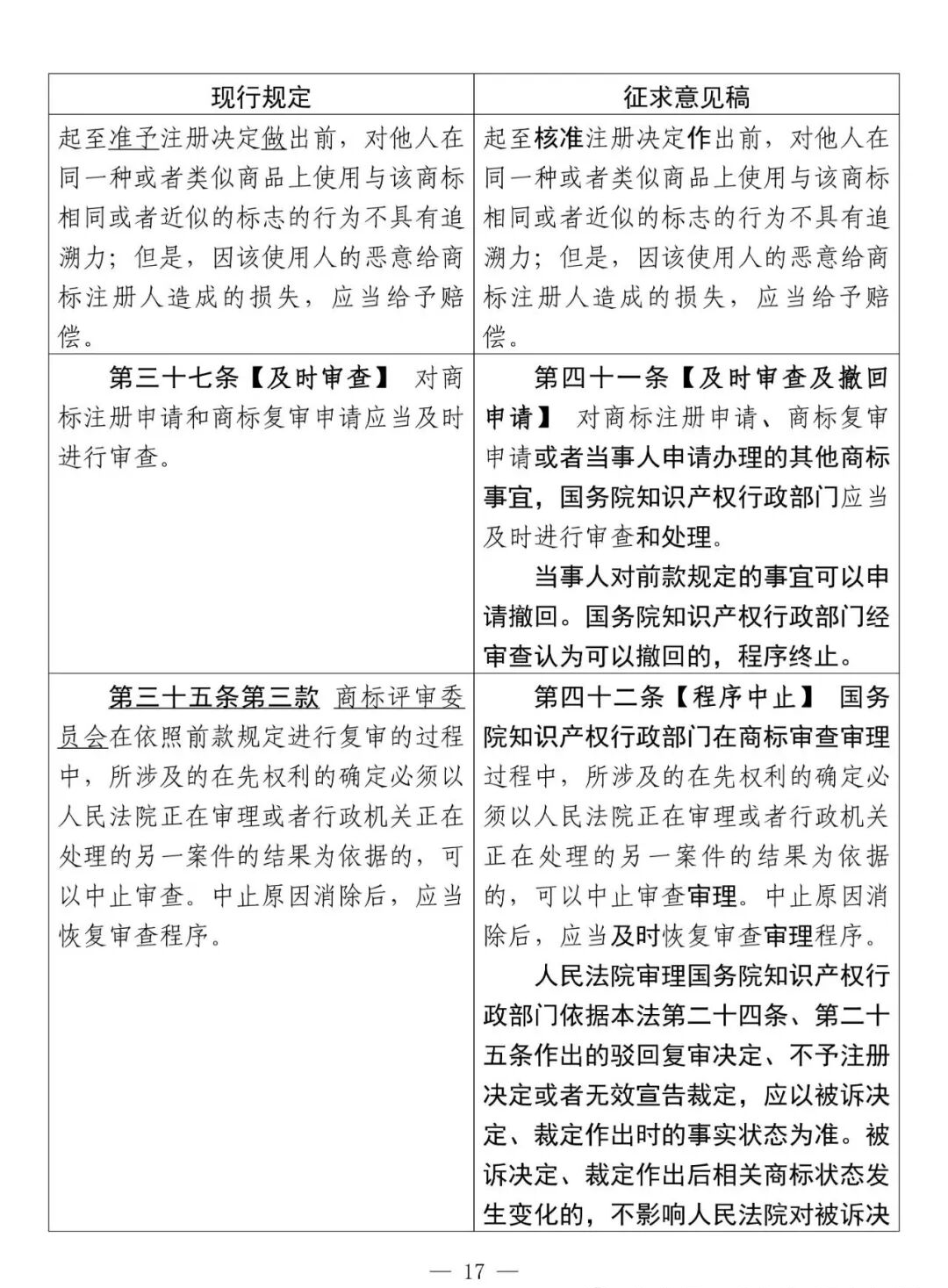
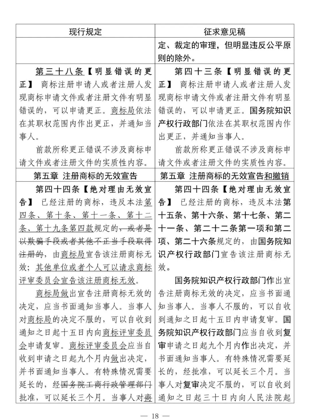
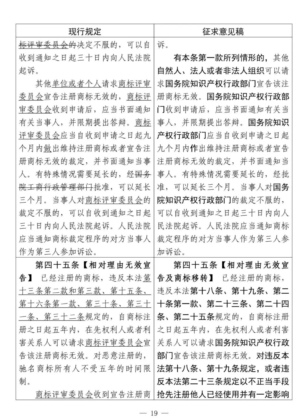
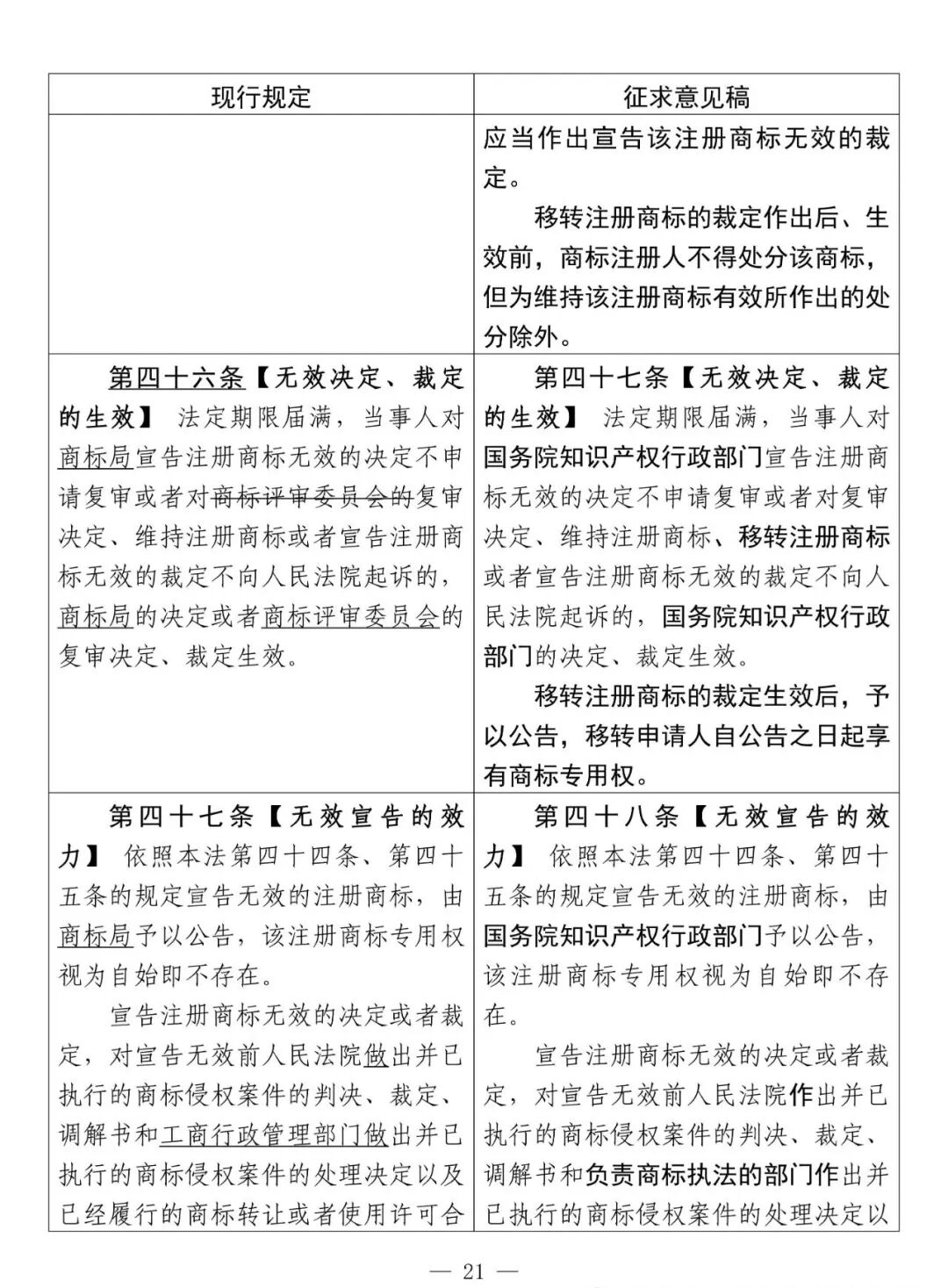
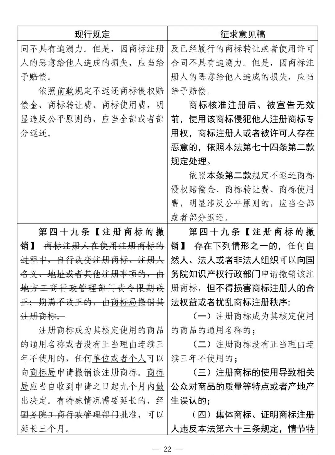
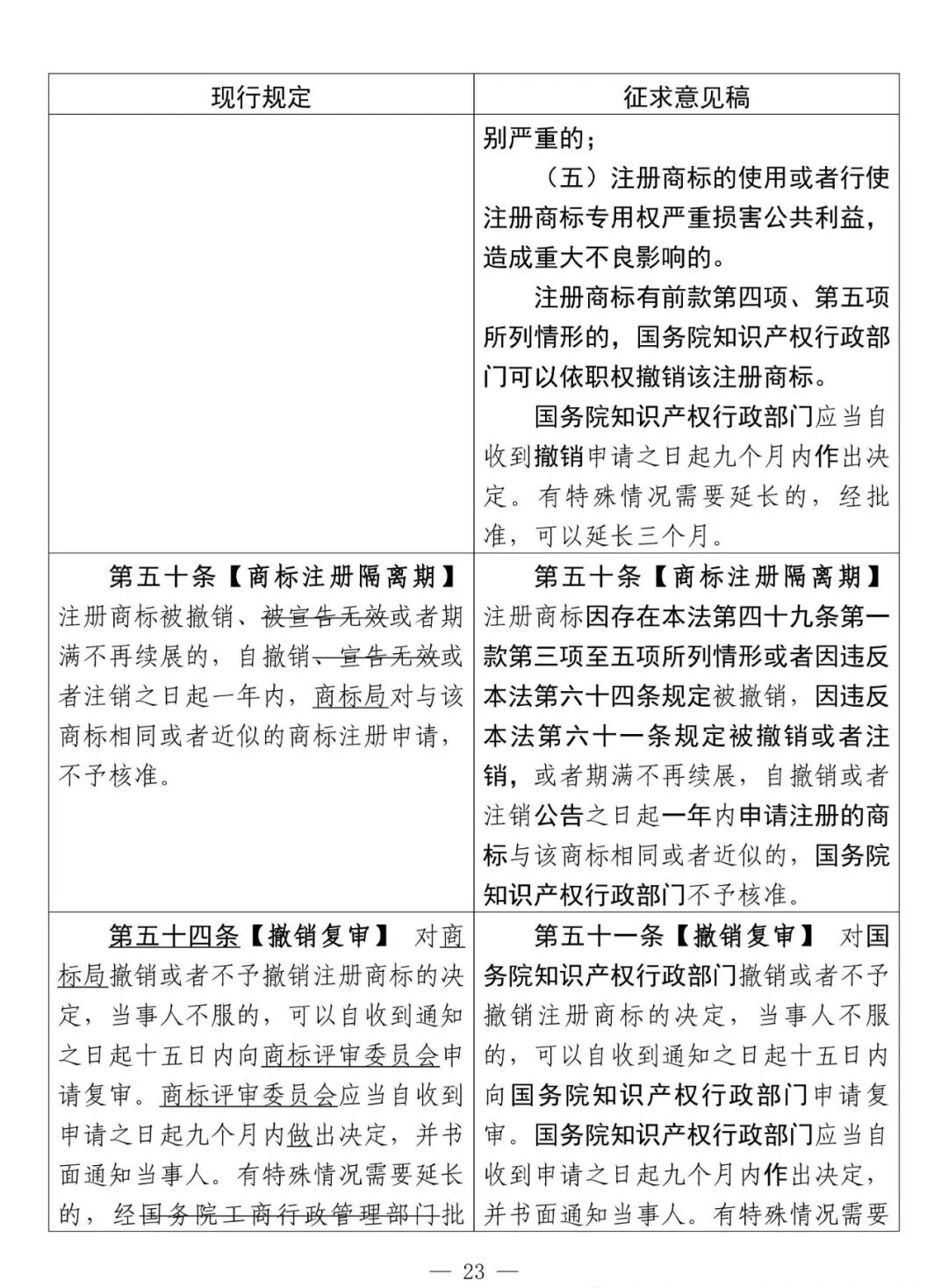
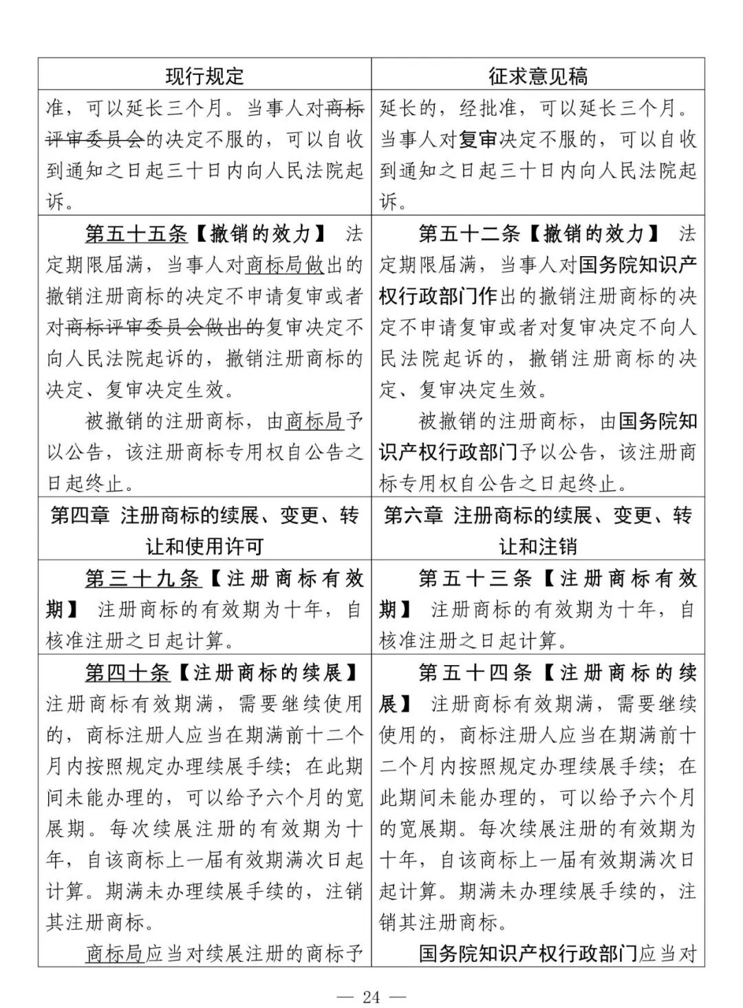
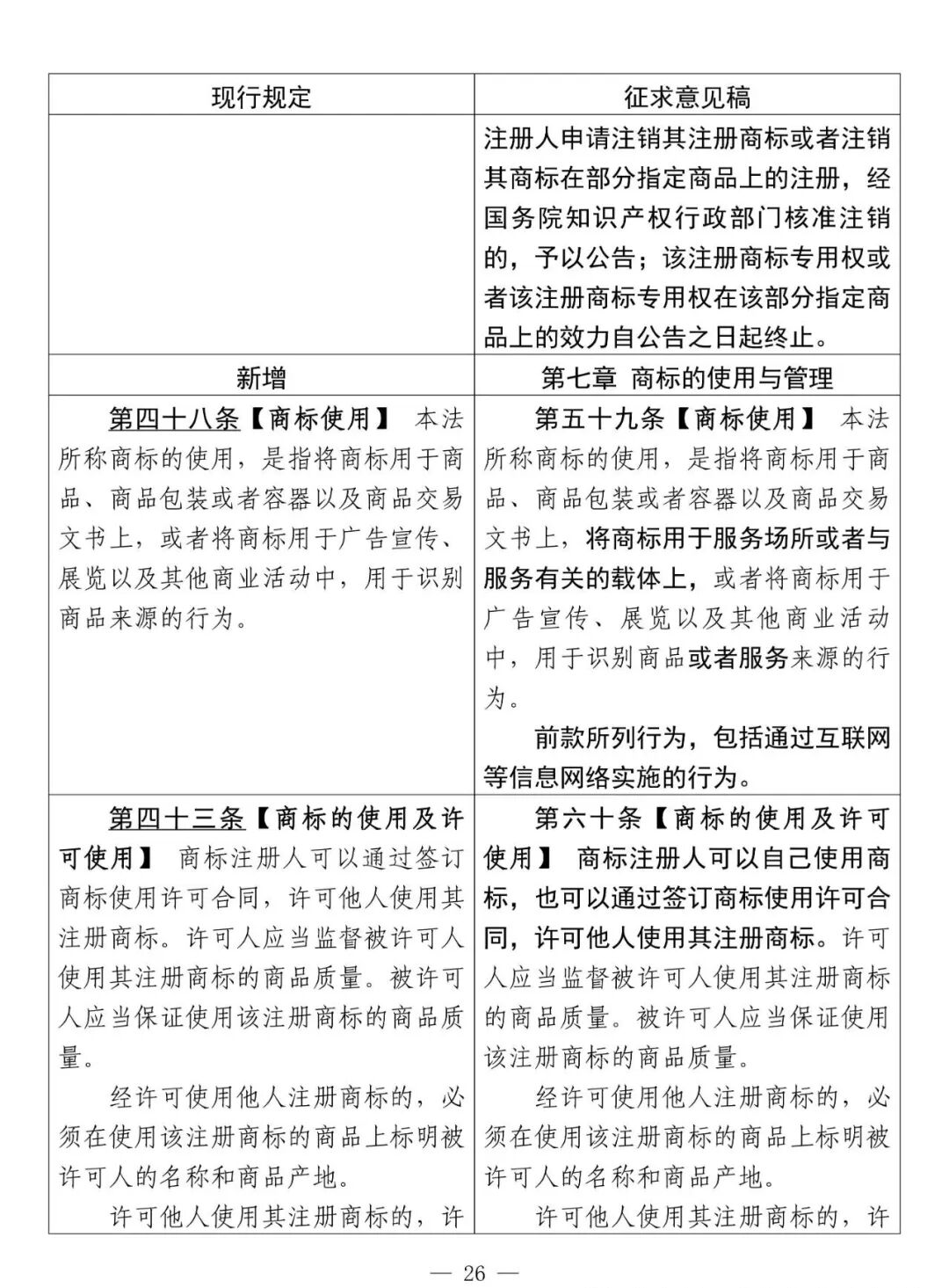
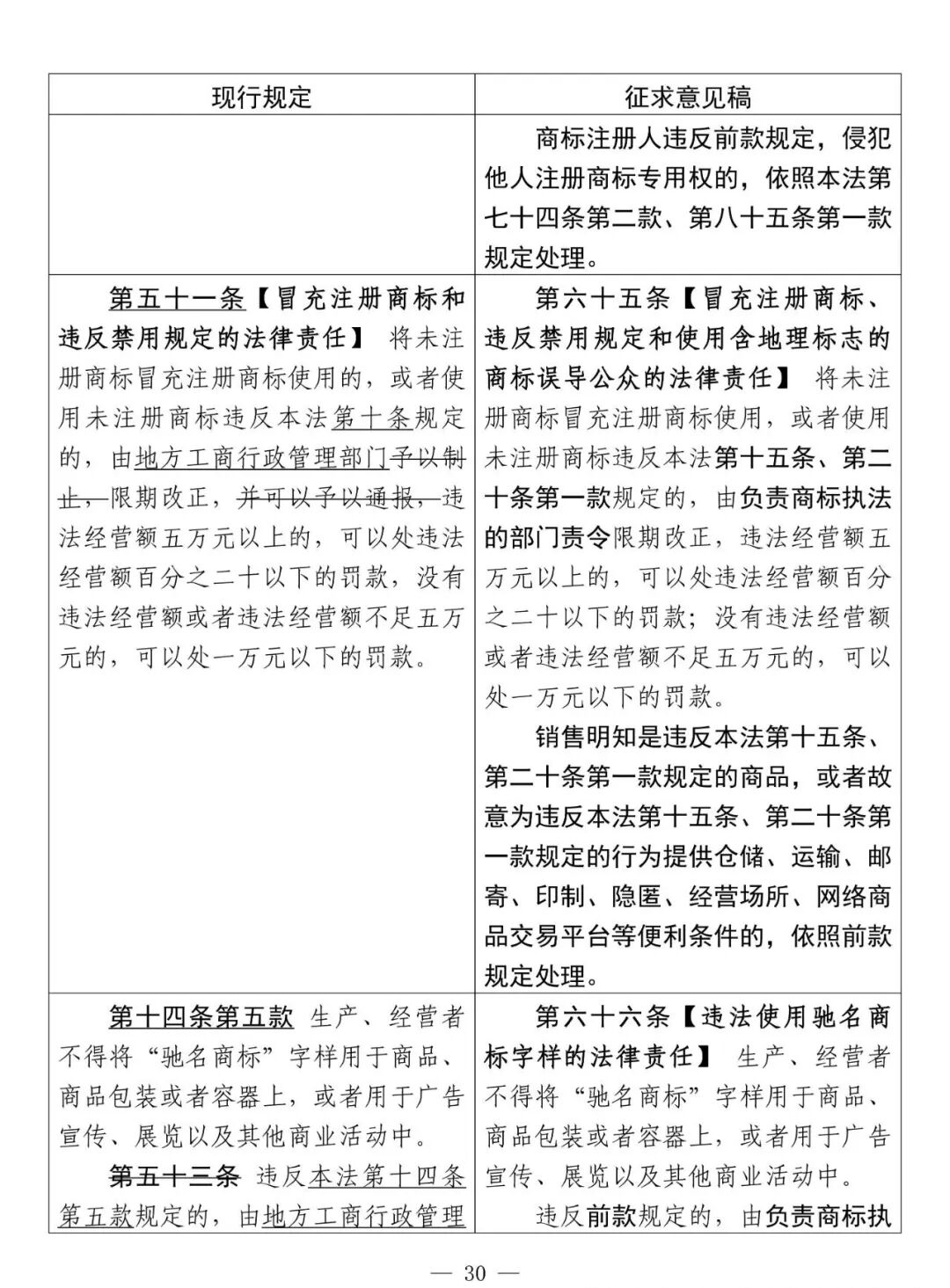
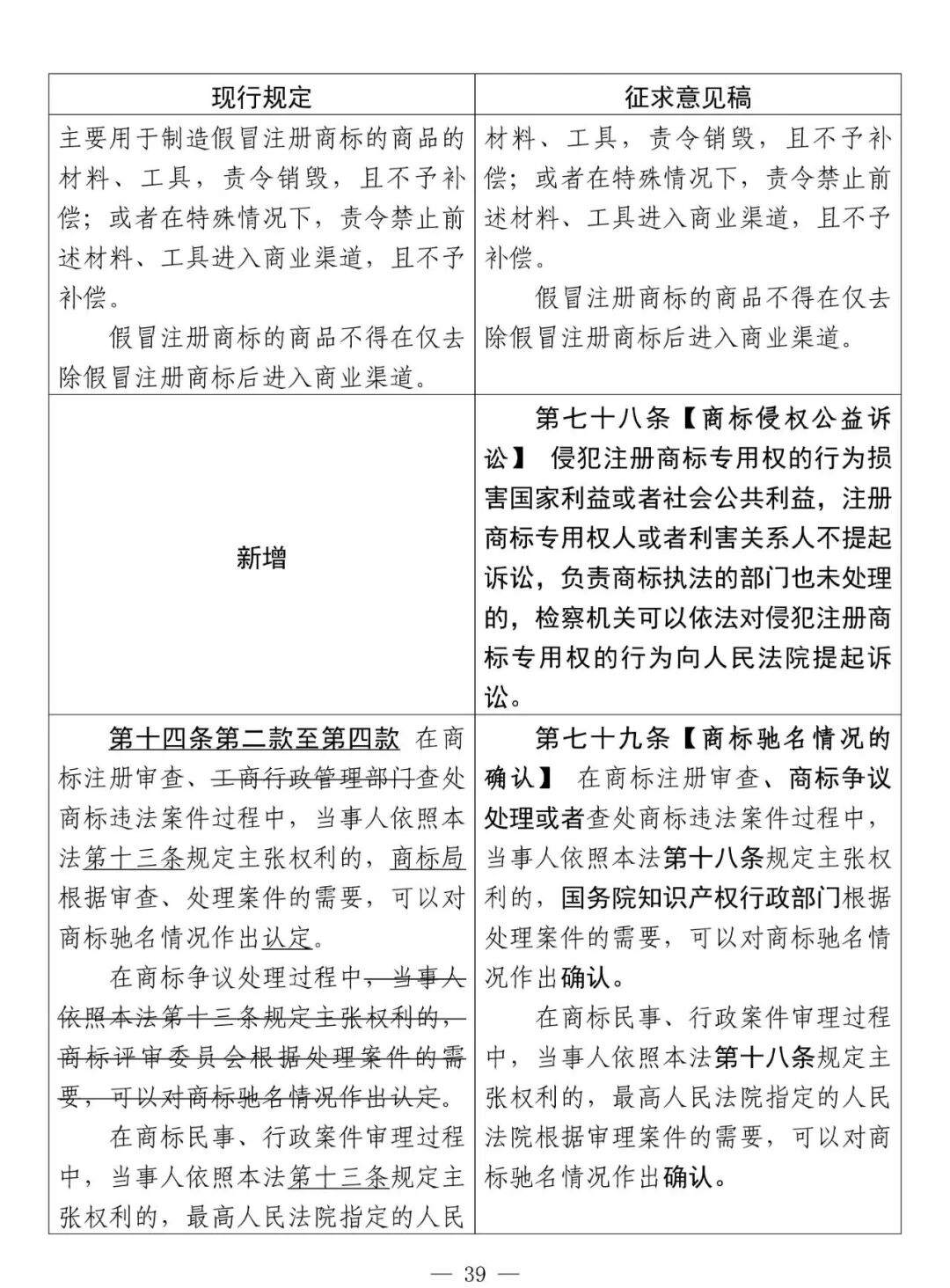
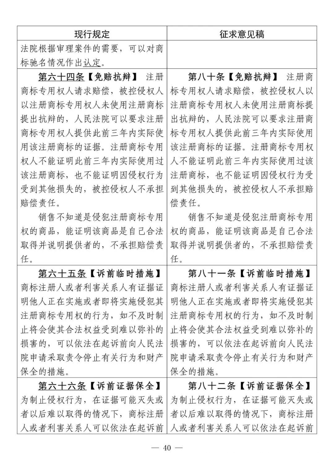
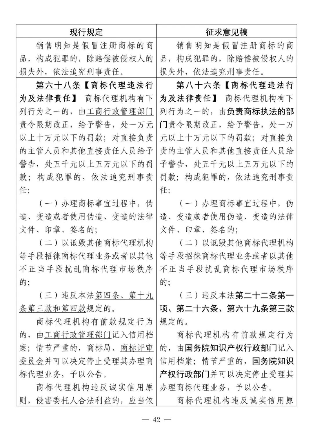
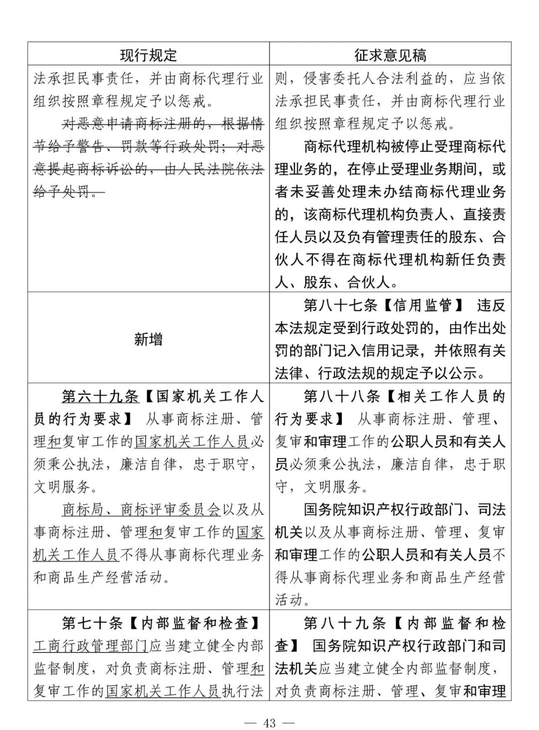
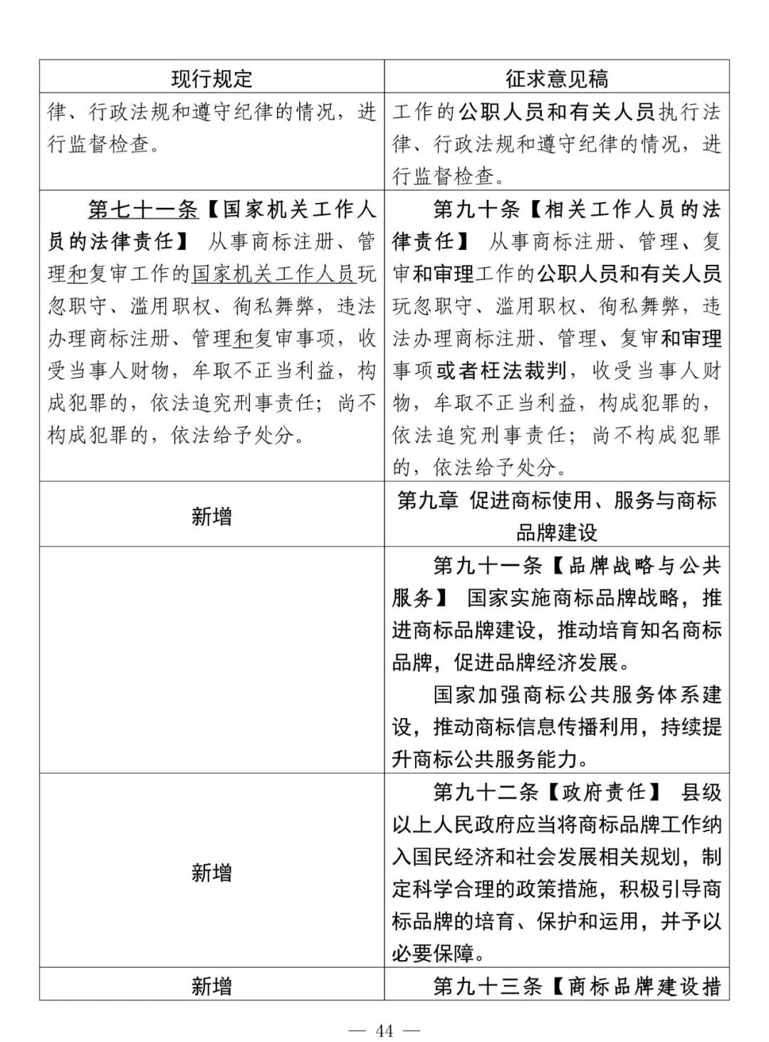
此前,国家知识产权局公布的征求意见稿中,有几点比较关注的,如:
第三十六条【商标异议】自公告之日起2个月内提出异议。
新增的第六十一条:【商标使用情况】自商标核准注册之日起每满5年之后的十二个月内,说明商标在核定商品上的使用情况或不使用的正当理由。
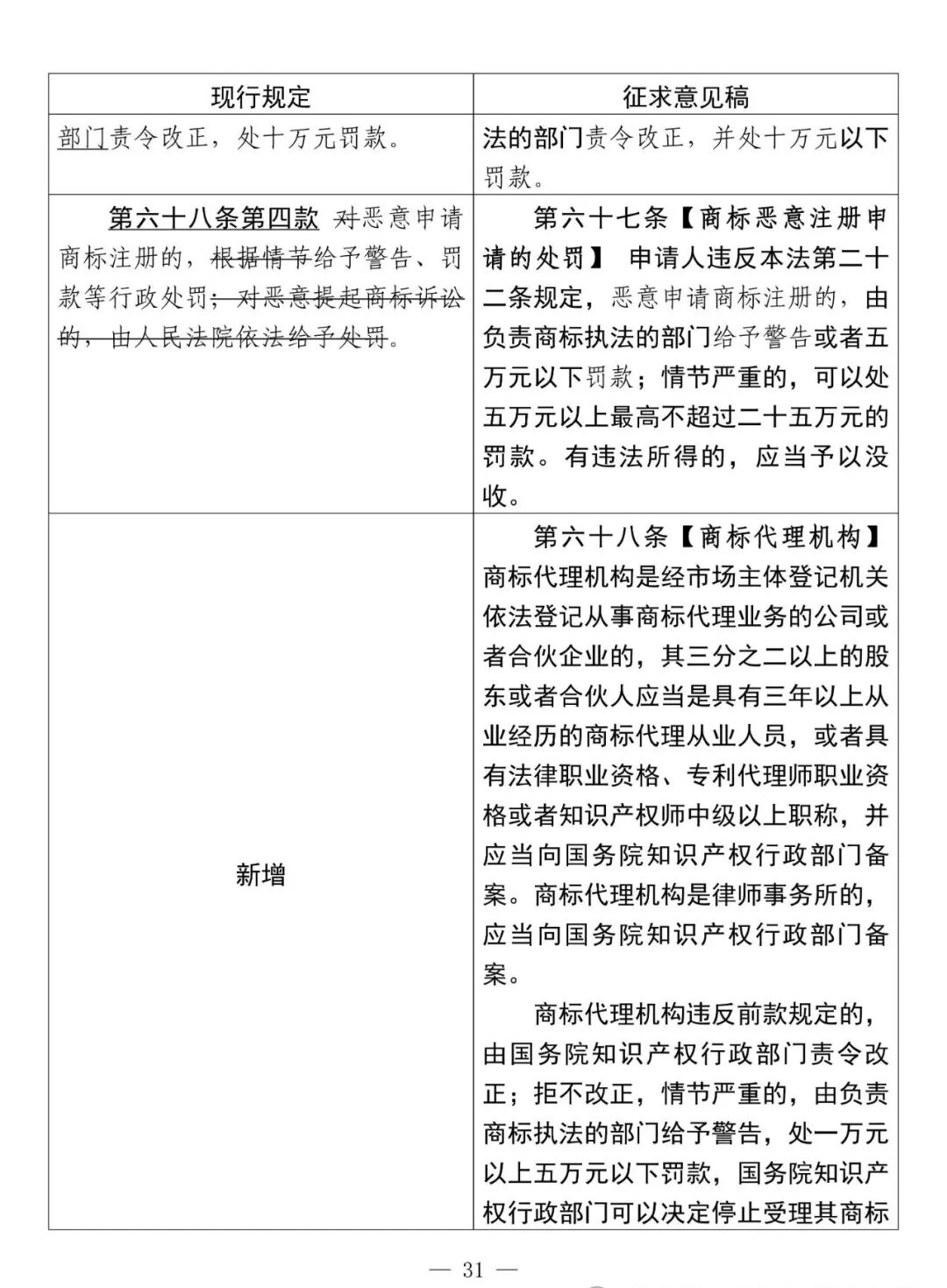
新增的第六十八条:【商标代理机构的准入门槛】三分之二以上的股东或者合伙人应当是具有三年以上从业经历的商标代理从业人员,或者具有法律职业资格、专利代理师职业资格或者知识产权师中级以上职称,并应当向国务院知识产权行政部门备案。
















































相关新闻
暂无数据
总 部:深圳市龙华区观澜街道高尔夫大道8号龙华科技创新中心(观澜湖)14栋13楼
总 部:
深圳市龙华区观澜街道高尔夫大道8号龙华科技创新中心(观澜湖)14栋13楼
分公司:湖北省武汉市江岸区塔子湖东路18号越秀星汇君泊B2座2808
分公司:
湖北省武汉市江岸区塔子湖东路18号越秀星汇君泊B2座2808
服务号
订阅号
Copyright ©2016 深圳市深可信专利代理有限公司 版权所有 | 粤ICP备2021174526号
Copyright ©2016 深圳市深可信专利代理有限公司 版权所有 | 粤ICP备2021174526号 SEO标签
Copyright ©2016 深圳市深可信专利代理有限公司 版权所有
