西贝致歉!国知局驳回西贝“速冻复热辣椒炒肉”专利
发布时间:
2025-09-16
近期,“罗永浩吐槽西贝是预制菜” 话题强势登上热搜,
不仅将连锁餐饮品牌西贝推向舆论中心,
更让 “预制菜知情权” 这一核心议题引发全民热议。
许多人表示:“不反对预制菜,但一定要知情”
也让消费者开始重新审视:
我们每天吃到的,到底是“现炒”还是“预制品”?


有意思的是,
尽管西贝多次对外否认广泛使用预制菜,
但其在知识产权布局上的动作,
却似乎透露出另一番真相。
西贝的“速冻复热食品”专利布局
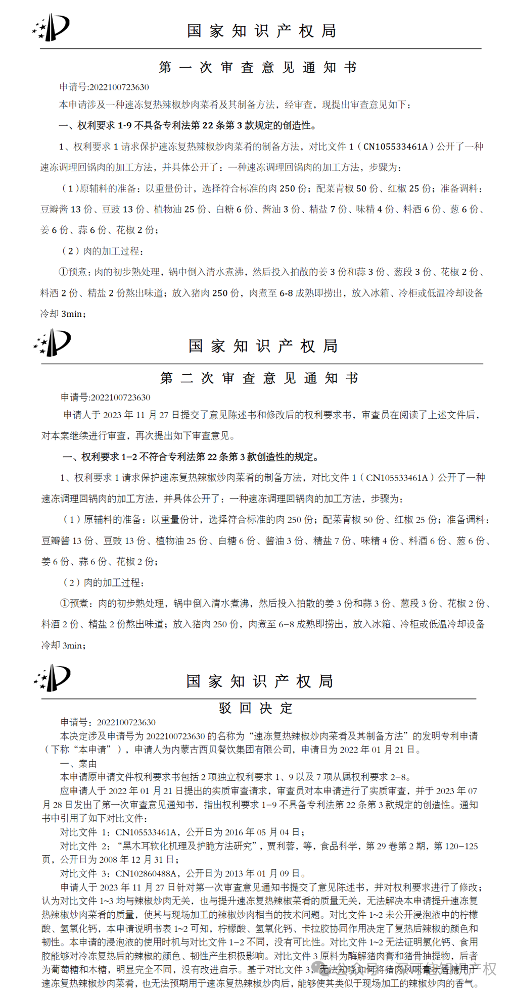
根据公开的专利信息,内蒙古西贝餐饮集团有限公司在2022年1月21日,申请过一件名为“速冻复热辣椒炒肉菜肴及其制备方法”的发明专利ZL202210072363.0。

根据这件专利记载,西贝对湖南名菜“辣椒炒肉”进行了深度研发,因为西贝发现,“市面上一直未见过工厂化生产的辣椒炒肉,其原因就在于辣椒炒肉的工艺没有突破”。西贝研发的核心目标的是解决行业痛点:市面上缺乏工厂化生产的辣椒炒肉,要么复热后辣椒变深失色,要么口感绵软如 “水煮菜”。因此,西贝此项发明的重点在与提供一种速冻复热辣椒炒肉菜肴及其制备方法,经过复热,辣椒仍能呈现漂亮的嫩绿色,且脆嫩适度。
为实现 “复热后辣椒仍嫩绿脆嫩” 的效果,专利设计了一套详细工艺:对辣椒依次进行漂烫→一次脱水→浸泡→二次脱水,其中浸泡液由水、冰块、柠檬酸、氢氧化钙和卡拉胶组成,最终与炒好的肉片一起冷冻。

从专利的样品数据来看,西贝对此应该进行了反复的实验,同时该专利配有多张辣椒炒肉的附图,从西贝对比了刚炒出来的辣椒炒肉,速动后的辣椒炒肉,以及复热后的辣椒炒肉。


对于这样的专利,国家知识产权局对西贝这件专利在2023年7月和2024年1月,先后发出了两次意见审查通知书,均认为该专利存在不具备创造性而不符合授予专利的缺陷。审查员认为其“漂烫 + 脱水 + 特定浸泡液” 的工艺,本质上是食品加工领域的常规手段组合,未形成 “突出的实质性特点”—— 比如柠檬酸用于护色、卡拉胶用于保形,均为行业内已知技术,缺乏 “非显而易见” 的创新点。在西贝两次答复后,国家知识产权局的专利审查员依然认为该专利不具备创造性,因此于2024年7月发出了驳回决定。

对于这一结果,西贝不服国家知识产权局作出的无效决定,于是立刻提出的复审请求。国家知识产权局受理该复审请求后,该案目前还在复审过程中。

除了辣椒炒肉,西贝早在2023年,就专门给葱香烤鱼、黄米凉糕两大招牌菜提交了专利申请,但显示是“无效”的状态。


被罗永浩点名的黄米凉糕,其实早在 2023 年就被西贝申请了发明专利(CN 112021505 A)。专利说明书里明明白白写着完整的工业化流程:黄米要先经过 60-72 小时的酸浆发酵,发酵温度精确控制在 18-25℃,还要用酸度 4.5-5.0 的酸浆水浸泡。

更有意思的是专利里强调的 "保质期长,加热即可食用" 特性。这种浆黄米加工好后可以长期保存,门店只需要简单加热就能上桌。这与西贝门店 “手工现做” 的宣传形成鲜明反差:仅“3 天发酵时间”就与“现做现卖”的逻辑相悖。

西贝官方致歉
9月15日下午,预制菜风波中的连锁餐饮品牌西贝,发布了致歉信。
这场争论掀起的波澜,其实指向一个更核心的共识:预制菜可以存在,但知情权也必须存在。预制菜本身并非“原罪”,但“隐瞒”与“误导”才是引发反感的根源。
相关新闻
暂无数据

总 部:深圳市龙华区观澜街道高尔夫大道8号龙华科技创新中心(观澜湖)14栋13楼
总 部:
深圳市龙华区观澜街道高尔夫大道8号龙华科技创新中心(观澜湖)14栋13楼

分公司:湖北省武汉市江岸区塔子湖东路18号越秀星汇君泊B2座2808
分公司:
湖北省武汉市江岸区塔子湖东路18号越秀星汇君泊B2座2808

服务号

订阅号
Copyright ©2016 深圳市深可信专利代理有限公司 版权所有 | 粤ICP备2021174526号
Copyright ©2016 深圳市深可信专利代理有限公司 版权所有 | 粤ICP备2021174526号 SEO标签
Copyright ©2016 深圳市深可信专利代理有限公司 版权所有