新闻动态
NEWS CENTER
相关新闻
国家标准《创新管理 知识产权管理指南(征求意见稿)》编制说明及全文
发布时间:
2022-12-18
一、工作简况 1.任务来源 国家标准《创新管理 知识产权管理指南》是由全国知识管理标准化技术委员会提出并归口,主管部门为国家知识产权局,已纳入国家标准化管理委员会编制项目计划的任务,计划号是20173974-T-463,国家标准化管理委员会下达的立项计划中的标准名称为《创新过程知识产权管理》。 该标准计划于2018年1月9日下达,拟采用国际标准化组织创新管理技术委员会(ISO/TC279)第三工作组起草的《创新管理 知识产权管理工具和方法 指南》(ISO56005)。ISO56005是由我国提出并主导制定的首个知识产权管理国际标准提案。 2.主要工作
近日,全国标准信息公共服务平台公布了国家标准《创新管理 知识产权管理指南 (征求意见稿)》全文进行公示,以下附编制说明及征求意见稿全文。

国家标准《创新管理 知识产权管理指南(征求意见稿)》编制说明
一、工作简况
1.任务来源
国家标准《创新管理 知识产权管理指南》是由全国知识管理标准化技术委员会提出并归口,主管部门为国家知识产权局,已纳入国家标准化管理委员会编制项目计划的任务,计划号是20173974-T-463,国家标准化管理委员会下达的立项计划中的标准名称为《创新过程知识产权管理》。
该标准计划于2018年1月9日下达,拟采用国际标准化组织创新管理技术委员会(ISO/TC279)第三工作组起草的《创新管理 知识产权管理工具和方法 指南》(ISO56005)。ISO56005是由我国提出并主导制定的首个知识产权管理国际标准提案。
2.主要工作
过程该标准项目是与国际标准同步推动起草制定,项目起草组由ISO56005起草组中的中国专家组成员组成,是由国家知识产权局牵头,知识产权及创新管理领域专家重点参与。
2016年10月,全国知识管理标准化技术委员会秘书处承办了ISO/TC279第四次年会,在会议上正式提出知识产权管理标准制定总体思路初步构想,获得各国专家高度赞誉。会后,中国专家团在充分了解国际标准制定规则基础上,根据会上各国专家的意见、建议,形成了知识产权管理标准制定总体思路初步构想和提纲,并在会议结束后通过中国国家标准委向 ISO/TC279 秘书处正式提交书面提案——知识产权管理国际标准新工作项目提案(NWIP)。
2017年2月,由我国提出并主导的首个知识产权管理新国际标准提案《创新管理 知识产权管理 指南》(该名称为标准立项时的名称)获得批准立项。同期,全国知识管理标准化技术委员会提出了国家标准立项草案和建议书,并提出了等同采用国际标准的建议。2018年1月国家标准委下达了国家标准立项计划。
2017年10月的巴黎工作组会议后到2018年3月伦敦年会前,SAC/TC554项目组共组织召开7次工作推进会议,专题研讨国际标准制定。伦敦会议期间,中国代表团根据国内讨论成果与各国专家深度谈判协商,明确了项目初稿框架并形成分工方案。会后,新工作草案于2018年8月修改完成。2018年10月东京会议,中国代表团参会并引导各国专家讨论了项目文本中的技术性问题,梳理了标准附件等必备部分内容。会后,2018年12月形成了较为成熟的草案。
2019年瑞典斯德哥尔摩会议闭幕式上,我国专家向大会全面介绍了工作草案内容,委员会表决认为该工作草案内容成熟,文本所有技术问题基本解决,同意 ISO56005省去CD阶段,直接进入DIS阶段。
2020年5月,在项目负责人的有效组织下,采用线上会议方式完成了DIS稿投票中的全部意见处理,形成ISO56005的最终标准草案稿(FDIS),这为标准的如期发布奠定了坚实的基础。
2020年8月,由中国专家主导的ISO56005《创新管理知识产权管理工具和方法 指南》启动国际标准发布前的FDIS阶段投票,以零反对票获得通过。
2020年11月29日ISO56005正式发布。
2020年12月,国家知识产权局采用线上会议方式,组织参与ISO56005起草的专家、标准领域专家,就文稿翻译工作进行了多次工作研讨。
2021年1月,基于ISO56005国际标准形成了标准征求意见稿。
二、本标准主要内容
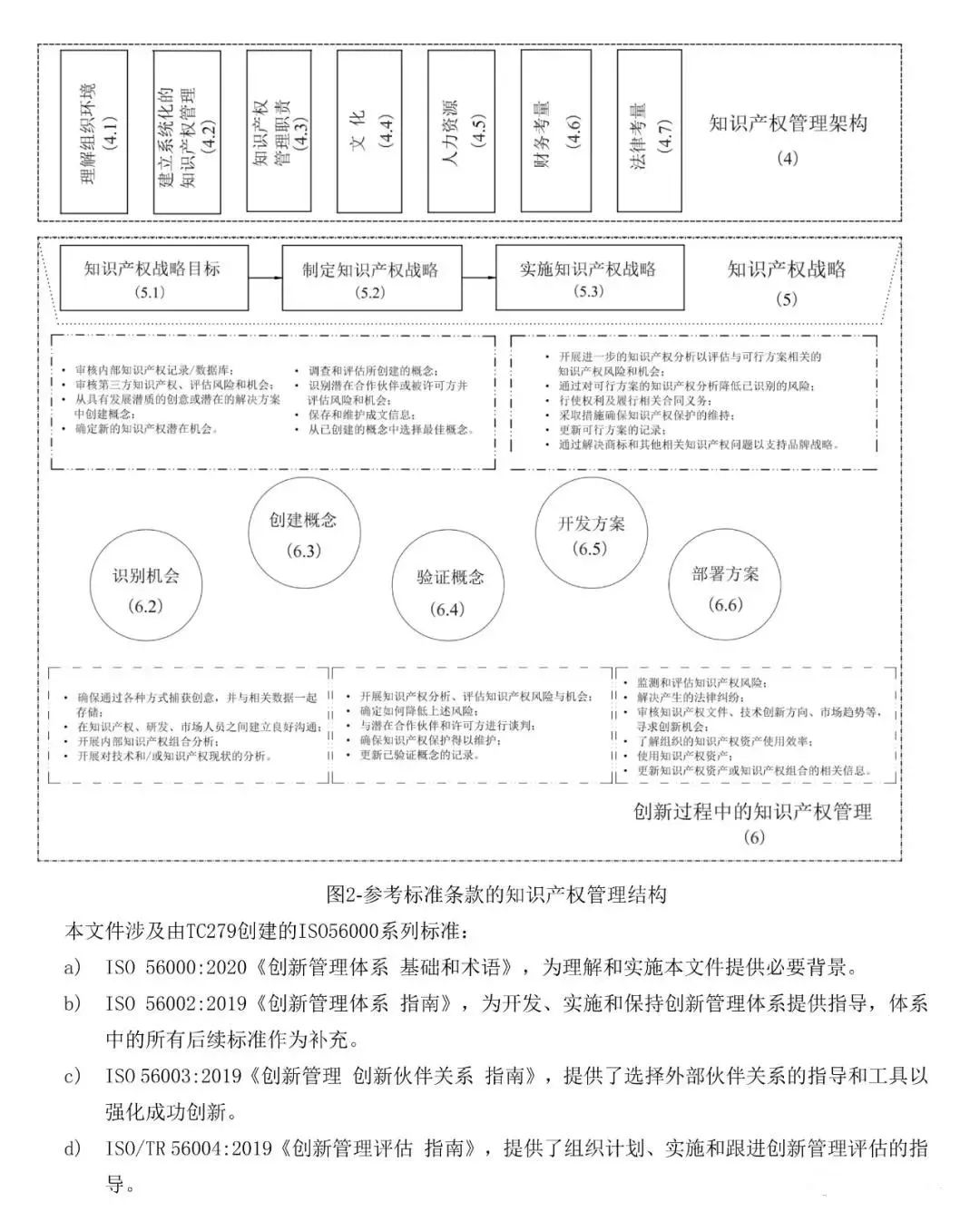
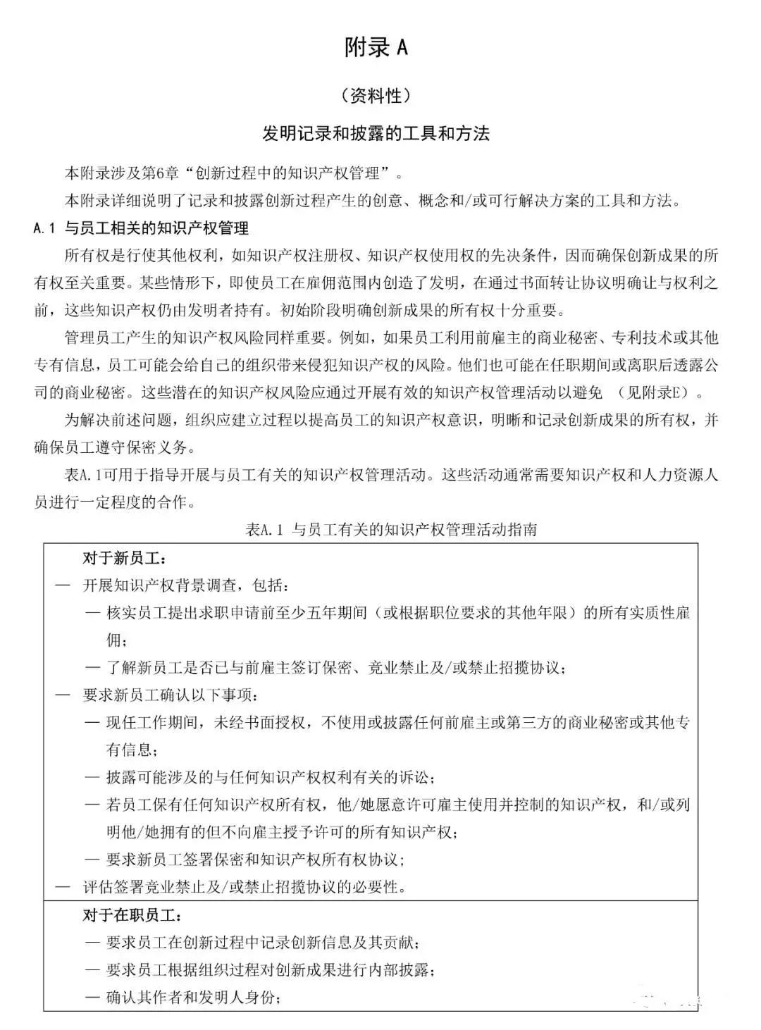
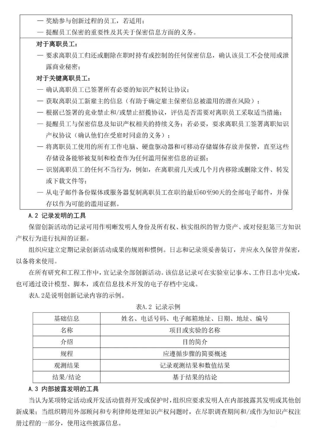
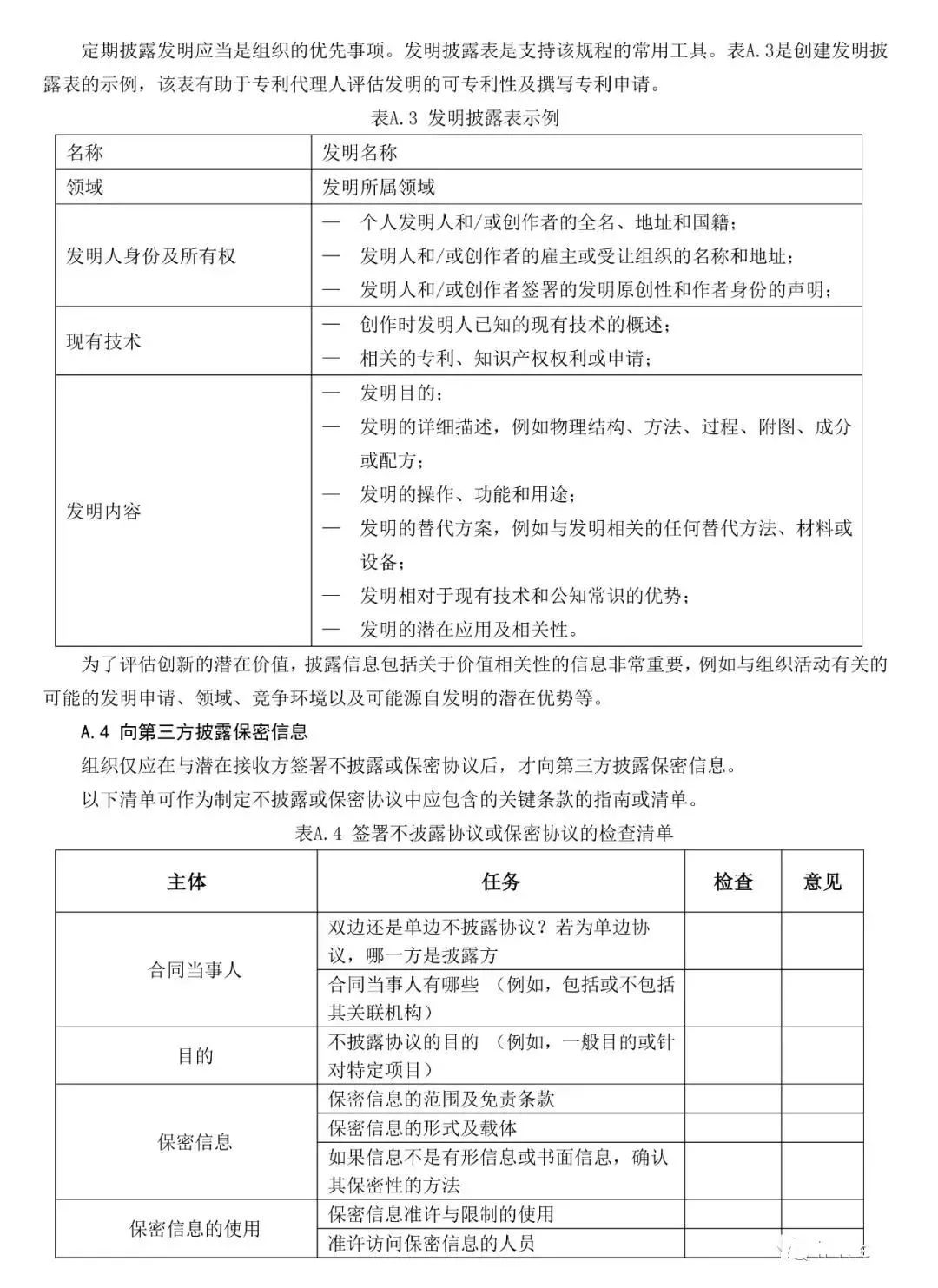
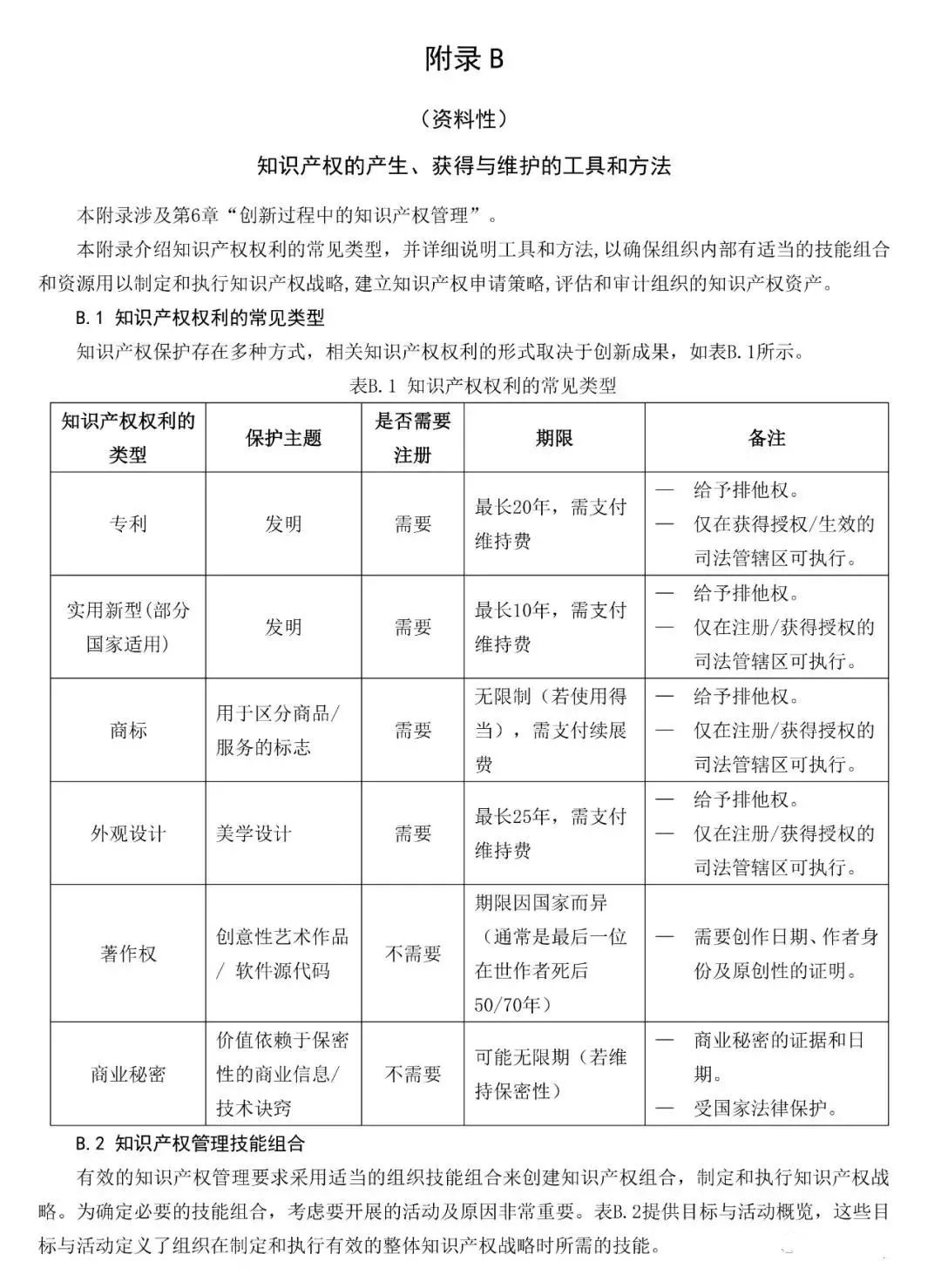
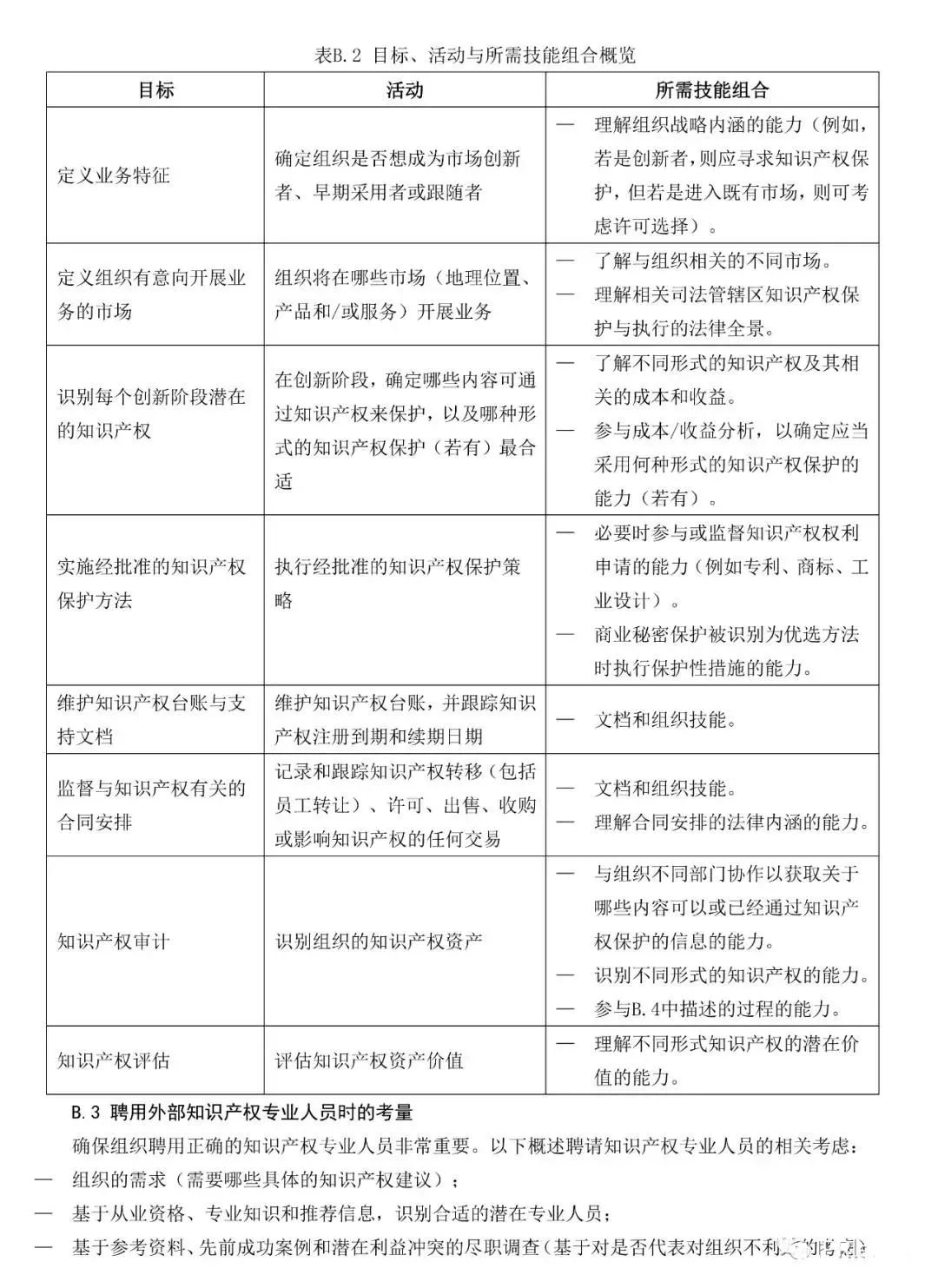
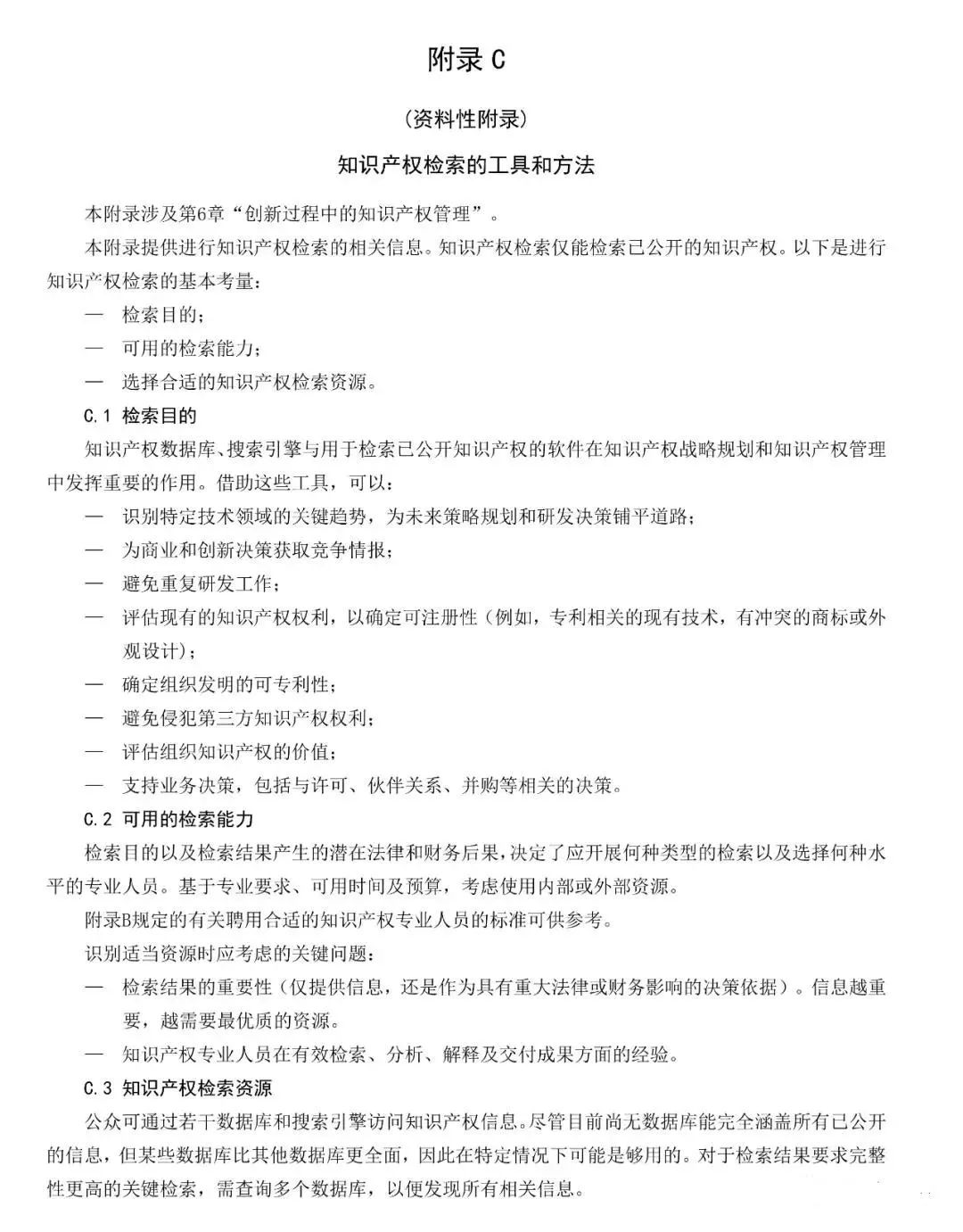
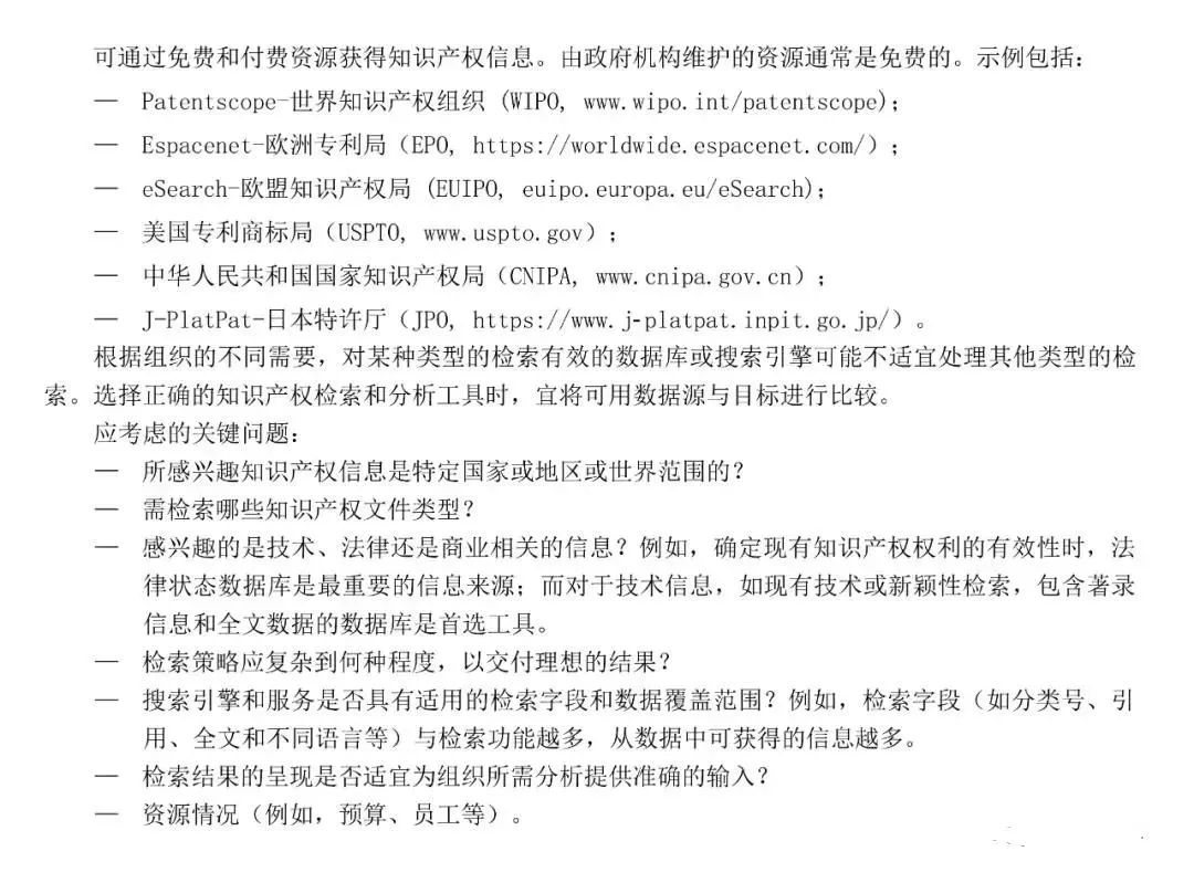
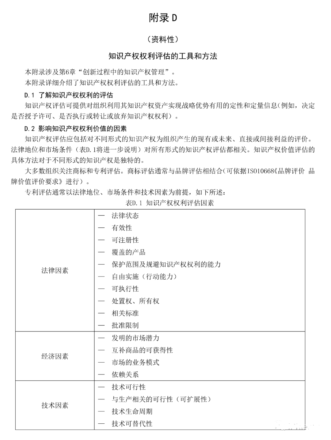
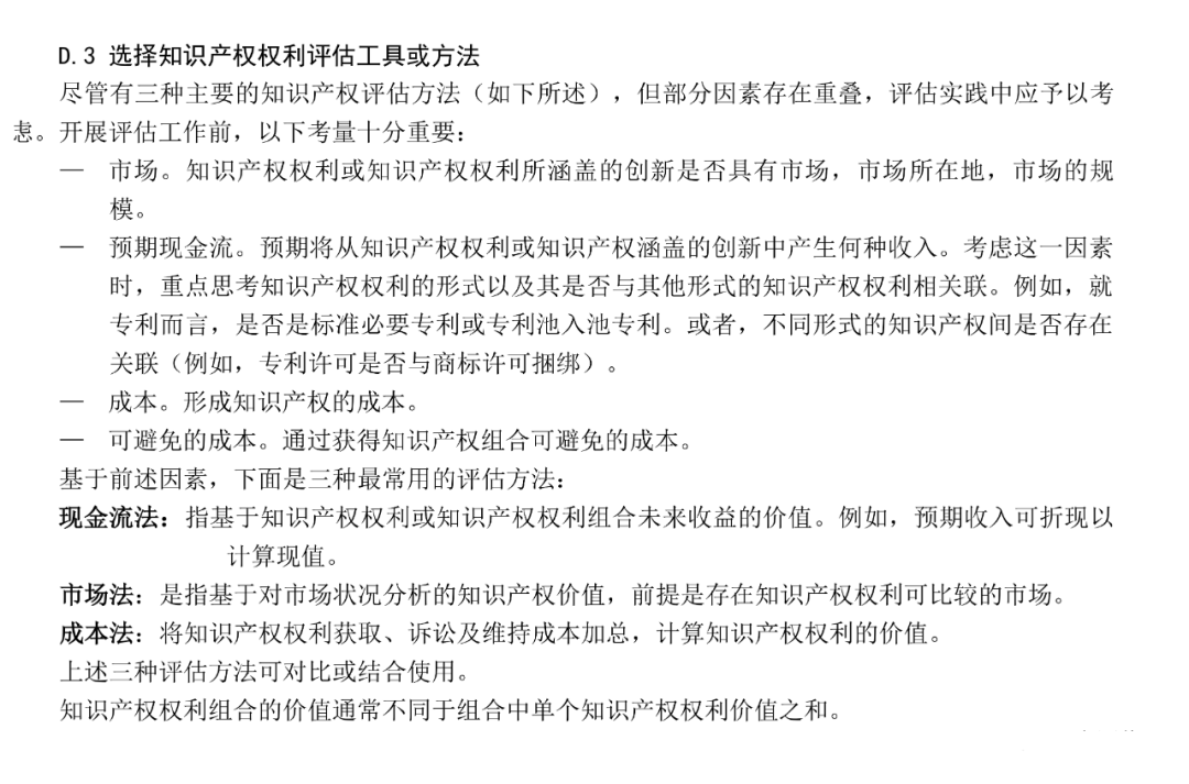
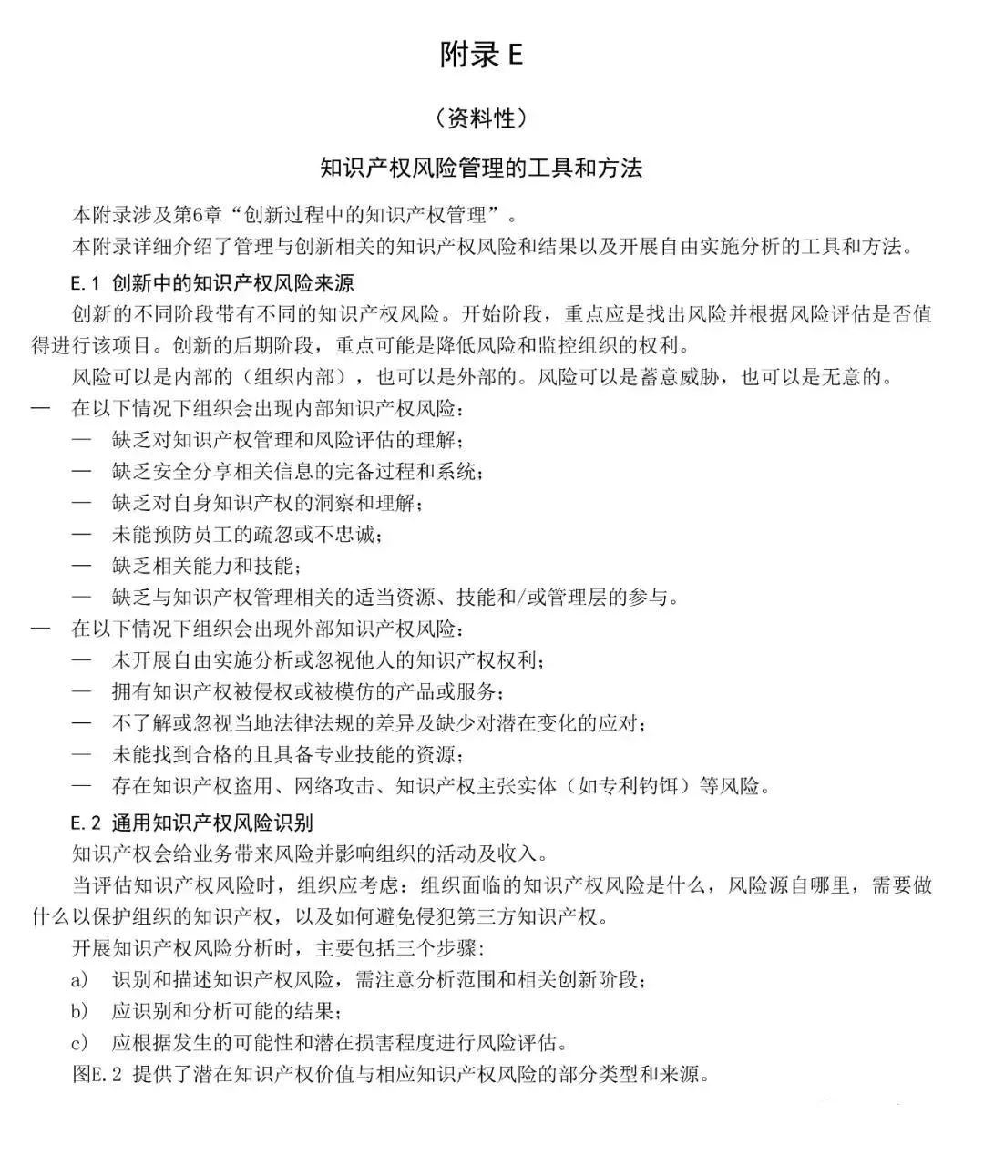
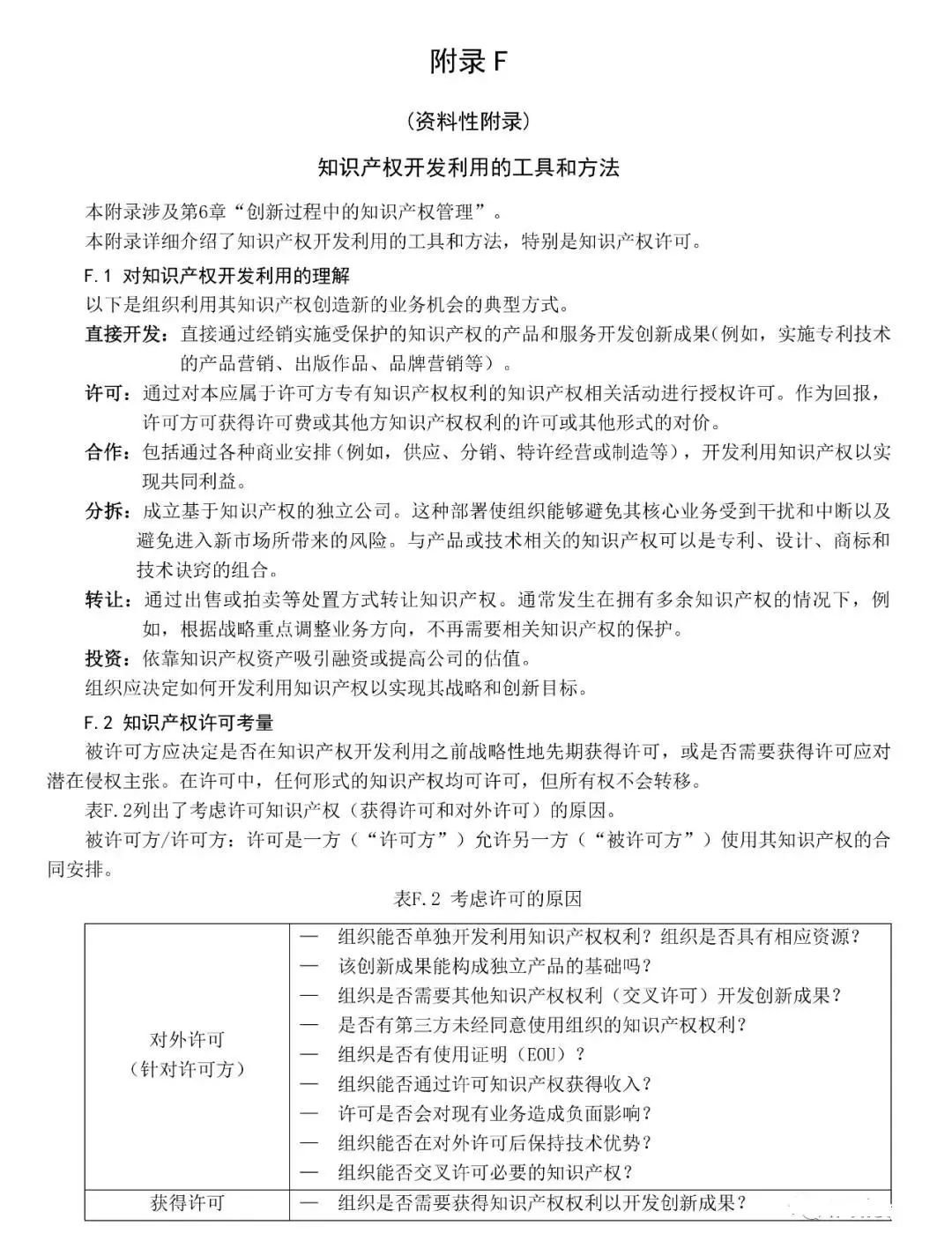
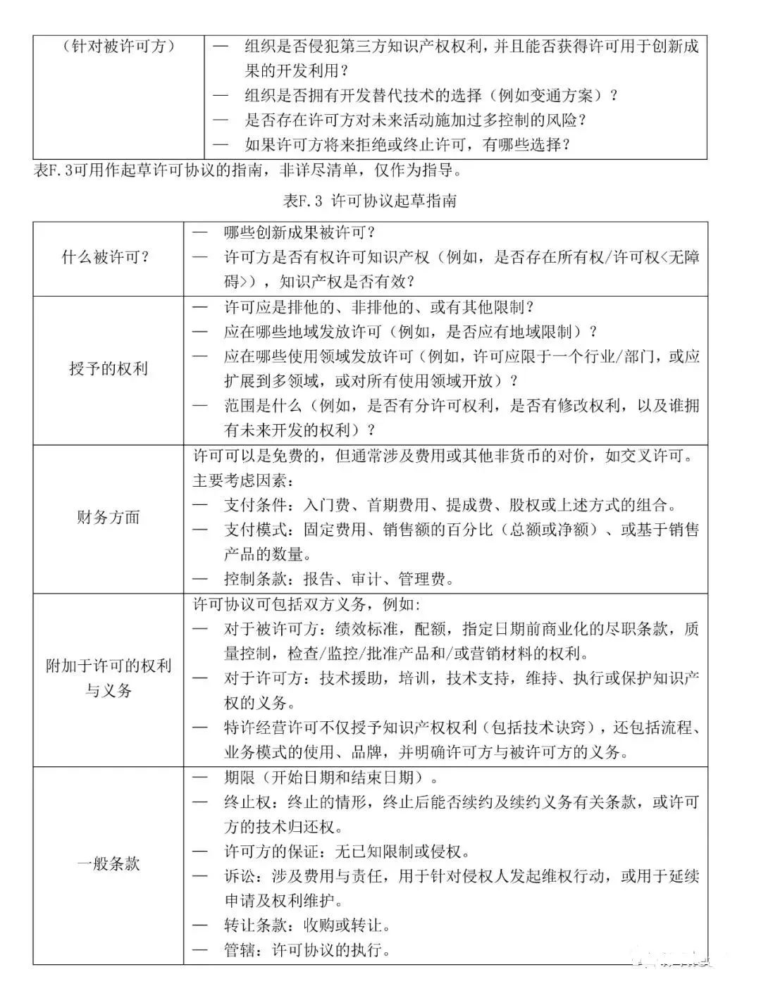
本标准等同采纳ISO 56005:2020, 在结构体例的安排上遵循ISO/IEC导则对指南标准的结构和要求。本标准包括:前言; 引言; 第1章 范围;第2章 规范性引用文件;第3章 术语和定义;第4章 知识产权管理架构;第5章 知识产权战略;第6章 创新过程中的知识产权管理;附录 A(资料性附录) 发明记录和披露的工具和方法;附录 B(资料性附录) 知识产权的产生、获得与维护的工具和方法;附录 C(资料性附录)知识产权检索的工具和方法;附录 D(资料性附录)知识产权权利评估的工具和方法;附录 E(资料性附录)知识产权风险管理的工具和方法;附录 F(资料性附录)知识产权开发利用的工具和方法。
三、有关本标准编制技术说明
1.本标准起草过程中的一些问题处理说明。
首先,本标准等同采用ISO 56005:2020,这意味着本标准的内容与ISO标准保持一致。
其次,本标准等同采用的ISO 56005:2020是ISO56000系列标准的组成部分,涉及由ISO/TC279 创建的系列标准:a) ISO 56000:2020 创新管理体系 基础和术语,为理解和实施本标准提供必要背景; b) ISO 56002:2019 创新管理体系—指南,为开发、实施和维护创新管理体系提供指导,体系中的所有后续标准以其为基础;c)ISO 56003:2019 创新管理 创新伙伴关系指南,提供了选择外部伙伴关系的指导和工具以强化成功创新;d) ISO/TR 56004:2019 创新管理评估指南,提供了组织计划、实施和跟进创新管理评估的指导。
第三,本标准在文本翻译上,充分与 ISO9001、ISO9004质量管理体系相关标准保持一致。鉴于 ISO9000 等管理体系标准在中国翻译转化并广泛应用实施,很多词汇已经在企业、认证机构得到了广泛认同。因此,总体上来说,本标准的大部分术语、词汇的翻译,与现有管理体系标准保持一致。但为了使用者易于理解和区分,有些词汇虽然在国内有认同的翻译,还是给出了不同国内的表达。例如,Intellectual Property 译为知识产权,Intellectual Property Rights 译为知识产权权利以方便标准使用者理解。
2.按照新版 GB/T 1.1-2020 规定的各项指标编排。
3.本标准由全国知识管理标准化技术委员会提出并归口。
四、预期达到社会经济效果分析
《企业知识产权管理规范》《科研组织知识产权管理规范》《高等学校知识产权管理规范》发布实施以来,超过4万家创新主体实施了这几项标准,极大提升了创新主体的知识产权管理能力。该项国际标准采纳了3项国家标准的实施经验,同时吸收了全球先进创新管理理念,围绕创新全过程,突出知识产权管理服务创新的核心作用,我国创新主体提供更高标准。该项标准预期市场前景广阔,社会经济效益显著。
五、标准涉及专利情况
本标准不涉及专利问题。
六、与现行相关法律、法规、规章及相关标准、特别是强制性标准的协调性
本标准符合我国现行法律法规的相关规定,与其他相关标准无矛盾和不协调的情况。
七、重大分歧意见处理经过和依据
本标准等同采用翻译过程中没有重大意见分歧。
八、标准性质的建议说明
建议本标准的性质为推荐性国家标准。
九、贯彻标准的要求和措施建议
建议本标准批准发布6个月后实施。
十、废止现行相关标准的建议
无。
2021年2月4日




































更多知产资讯与服务
码上关注【深可信知识产权】官方订阅号

码上关注【深可信知识产权服务平台】官方服务号

相关新闻
总 部:深圳市龙华区观澜街道高尔夫大道8号龙华科技创新中心(观澜湖)14栋13楼
总 部:
深圳市龙华区观澜街道高尔夫大道8号龙华科技创新中心(观澜湖)14栋13楼
分公司:湖北省武汉市江岸区塔子湖东路18号越秀星汇君泊B2座2808
分公司:
湖北省武汉市江岸区塔子湖东路18号越秀星汇君泊B2座2808
服务号
订阅号
Copyright ©2016 深圳市深可信专利代理有限公司 版权所有 | 粤ICP备2021174526号
Copyright ©2016 深圳市深可信专利代理有限公司 版权所有 | 粤ICP备2021174526号 SEO标签
Copyright ©2016 深圳市深可信专利代理有限公司 版权所有
