专利和集成电路布图设计缴费服务指南
发布时间:
2024-12-09
1.发明、实用新型、外观设计专利费用
专利申请阶段缴纳的费用包括申请费、优先权要求费、申请附加费以及发明专利申请的公布 印刷费,缴纳期限是自申请日起算两个月内,或者自收到受理通知书之日起15日内。未在规定的期限内缴纳或缴足申请费(含公布印刷费、申请附加费)的,该申请被视为撤回。未在规定的期限内缴纳或者缴足优先权要求费的,视为未要求优先权。发明专利的申请人还需自申请日(有优先权要求的,自最早的优先权日)起三年内提交实质审查请求书,并缴纳实质审查费。未在规定的期限内缴纳或缴足的,专利申请视为撤回。
授予专利权当年的年费的缴纳期限是自当事人收到专利局办理登记手续通知书之日起两个月内,期满未缴纳或未缴足的,视为放弃取得专利权。以后的年费应当在上一年度期满前缴纳。专利权人期限内未缴纳或者未缴足的,应自应当缴纳年费期满之日起6个月内补缴,同时缴纳滞 纳金;期满未缴纳的,专利权自应当缴纳年费期满之日起终止。
申请人对专利局指定的期限请求延长的,应缴纳延长期限请求费。延长期限请求费以月计算。未在规定的期限内缴纳或缴足的,将不同意延长。
著录事项变更费、专利权评价报告请求费、无效宣告请求费的缴纳期限是自提出相应请求之日起一个月内。复审费的缴纳期限是自申请人收到专利局作出的驳回决定之日起三个月内。未在规定的期限内缴纳或缴足的,上述请求视为未提出。
恢复权利请求费的缴纳期限是自当事人收到专利局发出的权利丧失通知之日起二个月内。未在规定的期限内缴纳或缴足的,其权利将不予恢复。
办理专利登记簿副本、在先申请文件副本、专利授权文件副本、专利证书副本、专利证书证明、专利批量法律状态证明、专利授权程序证明、申请人名称变更证明、专利文档复制证明等各种副本和证明文件前应缴纳副本证明费。缴纳费用时,除需要填写专利申请号或专利号之外,缴 费的票据抬头,应与办理文件副本请求书、专利文档查询复制请求书或办理证明文件请求书中填 写的“请求人”姓名或名称一致。办理专利批量法律状态证明,缴纳费用时应使用批量专利申请 号(或专利号)清单中的第一个号码缴费。
当事人依照专利法第四十二条第二款提出专利权期限补偿请求的,专利权期限补偿请求费的缴纳期限是自专利授权公告之日起三个月内;依照专利法第四十二条第三款提出药品相关发明专利权期限补偿请求的,专利权期限补偿请求费的缴纳期限是自该药品在中国获得上市许可之日起 三个月内。
经审查作出给与期限补偿决定的,应在20年专利期限届满日前缴纳专利权补偿期年费。专利权补偿期年费一次性缴纳,不足一年部分不收取。期满未缴纳或缴足专利权补偿期年费的,不设滞纳金,不设恢复期。期满未缴纳或缴足专利权补偿期年费的,不予专利权期限补偿。




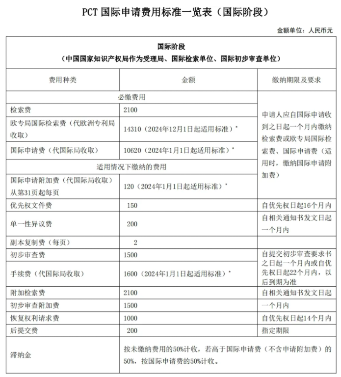
2.PCT国际申请费用
PCT国际申请费用包括PCT国际阶段的费用和国家阶段的费用。
PCT国际阶段必须缴纳的费用包括检索费或欧专局国际检索费(代欧洲专利局收取)和国际申请费(代国际局收取)。除此之外,申请人可以依照申请的具体情况,缴纳国际申请附加费(代 国际局收取)、优先权文件费、单一性异议费、副本复制费、初步审查费、手续费(代国际局收取) 、附加检索费、初步审查附加费、恢复权利请求费、后提交费、滞纳金。
PCT国家阶段(中国国家知识产权局作为指定局、选定局)缴纳的费用包括申请费、申请附 加费、公布印刷费、优先权要求费、宽限费、发明专利申请实质审查费、译文改正费、单一性恢复费、优先权恢复费。进入国家阶段其他收费按照国内标准执行。


3. 外观设计国际申请费用
世界知识产权组织国际局收取的外观设计国际申请费用收费标准参照《<海牙协定>1999年文 本和1960年文本共同实施细则》执行,具体可查询国家知识产权局官网海牙专栏。指定中国的外观设计国际申请国家程序中的费用收费标准依照国内标准执行。
4.集成电路布图设计费用
集成电路布图设计的费用种类包括布图设计登记费、布图设计登记复审请求费、恢复布图设计登记权利请求费、著录事项变更手续费、延长期限请求费、非自愿许可使用布图设计请求费、非自愿许可使用布图设计支付报酬裁决费。

5.专利收费的减缴
对符合《专利收费减缴办法》(财税[2016]78号)和《国家知识产权局关于调整专利收费减 缴条件和商标注册收费标准的公告》(第316号)有关条件的专利申请人或专利权人,可以请求 专利费用的减缴。
可以减缴的费用包括四种:申请费(不包括公布印刷费、申请附加费)、发明专利申请实质审查费、复审费、年费(自授予专利权当年起十年的年费,开放许可实施期间的年费)。
对专利开放许可实施期间的专利年费减缴15%,同时适用其他专利收费减免政策的,可以选 择适用最优惠的政策,但不得重复享受。
请求减缴专利收费的,应当在专利业务办理系统“专利事务服务”功能中提交费减备案请求,并在费减备案请求审批合格之后,提出费用减缴请求。
申请人在提出专利申请时请求费减的,只需在专利申请请求书中勾选“全体申请人请求费用减缴且已完成费用减缴资格备案”,并填写专利申请人名称和费减备案证件号码;申请人或专利权人在专利审查过程中请求费减的,则需提交《费用减缴请求书(申请日后提交适用)》,填写申请号或专利号、发明创造名称、申请人或专利权人名称,必要时填写费减备案证件号。申请人或专利权人只能请求减缴应当缴纳但尚未到期的费用,并且应当在有关费用缴纳期限届满日的二个半月之前提出费用减缴请求。
专利和集成电路费用标准及相关收费减缴办法以发改委和财政部最新发布为准。通过《工业品外观设计国际注册海牙协定》进入我国的外观设计国际申请,缴纳的第一期和第二期单独指定费,可按照《财政部 国家发展改革委关于印发<专利收费减缴办法> 的通知》(财税[2016]78号)、《财政部 国家发展改革委关于停征 免征和调整行政事业性收费 有关政策的通知》(财税[2018]37号)、《财政部 国家发展改革委关于减免部分行政事业性收 费有关政策的通知》(财税[2019]45号)的规定进行减缴。

相关内容
暂无数据
总 部:深圳市龙华区观澜街道高尔夫大道8号龙华科技创新中心(观澜湖)14栋13楼
总 部:
深圳市龙华区观澜街道高尔夫大道8号龙华科技创新中心(观澜湖)14栋13楼
分公司:湖北省武汉市江岸区塔子湖东路18号越秀星汇君泊B2座2808
分公司:
湖北省武汉市江岸区塔子湖东路18号越秀星汇君泊B2座2808
服务号
订阅号
Copyright ©2016 深圳市深可信专利代理有限公司 版权所有 | 粤ICP备2021174526号
Copyright ©2016 深圳市深可信专利代理有限公司 版权所有 | 粤ICP备2021174526号 SEO标签
Copyright ©2016 深圳市深可信专利代理有限公司 版权所有
